|
風電招標
來源:風電頭條
時間:2025-10-20
近日,風電頭條獲悉,華潤守正采購交易平臺、中國招標投標公共服務平臺合計發布5個風電項目招標信息。
5個項目合計規模2.56GW,涉及風機采購最少372臺。五個項目中有3個是EPC總承包,有兩個項目是風機設備采購。

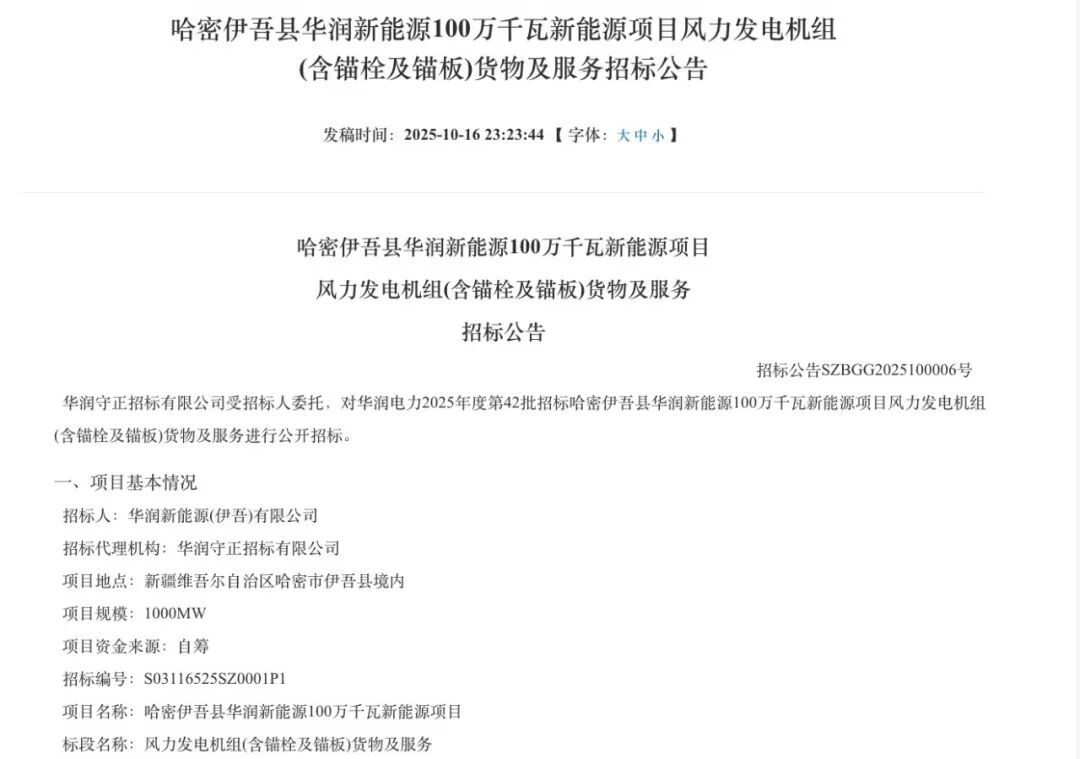
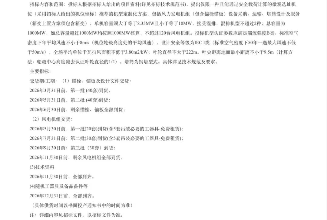
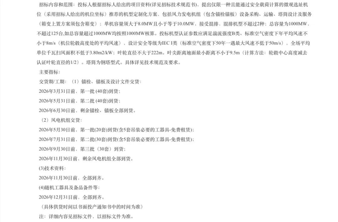
上述5個項目中有兩個項目屬于華潤集團旗下公司的,兩個項目地點均在新疆哈密,兩個項目規模各有1GW。兩個項目均不接受聯合體中標。兩個項目的開標日期都定在11月6日。
但兩個項目在風機選擇上略有差異,哈密伊吾縣華潤新能源100萬千瓦新能源項目要求的風機單機規模是8.35-10MW之間;哈密巴里坤縣華潤新能源100萬千瓦新能源項目,要求的風機單機規模是8-10MW之間,因此同為1GW的規模,兩個項目需要的風機數量可能會有數量上的差異。
3個EPC項目中,規模最大的是新疆石河子市149團100萬千瓦風電項目(50萬千瓦第二部分EPC總承包),規模有500MW,涉及160臺風電機組的全面設計安裝施工。
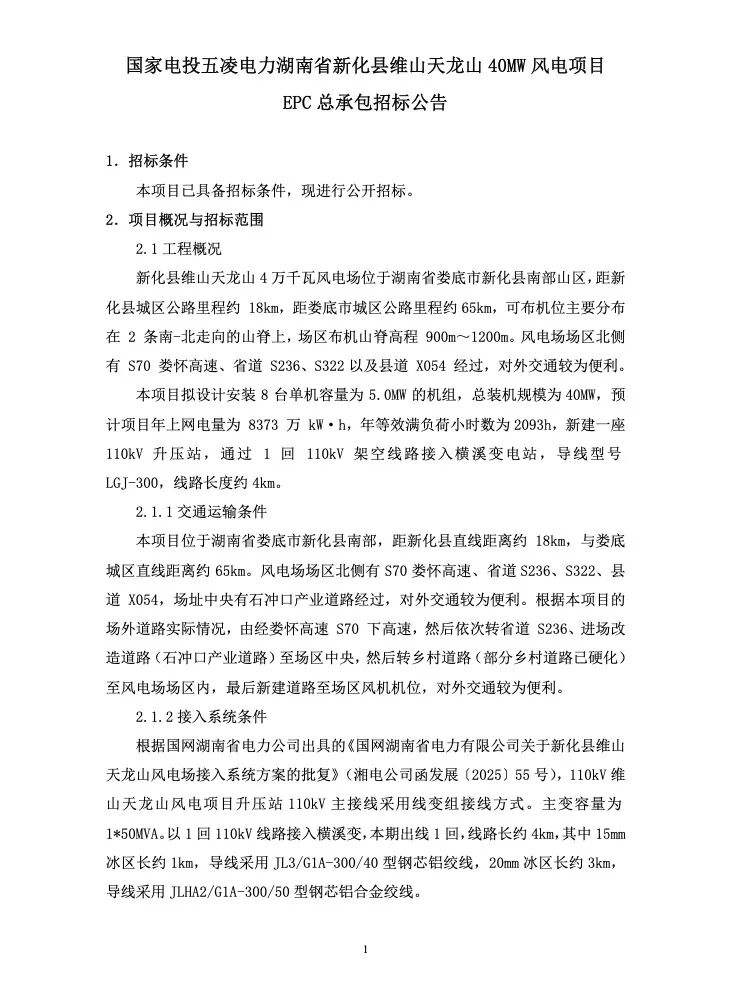
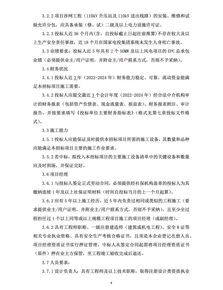
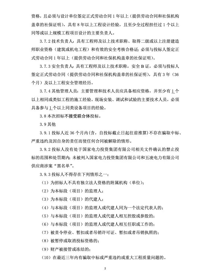
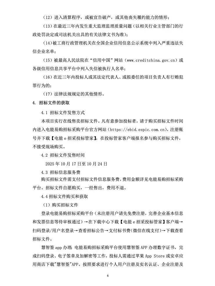
三個EPC項目招標中,僅有維山天龍山40MW風電項目EPC總承包項目不接受聯合體投標,其余兩個項目都接受聯合體投標。
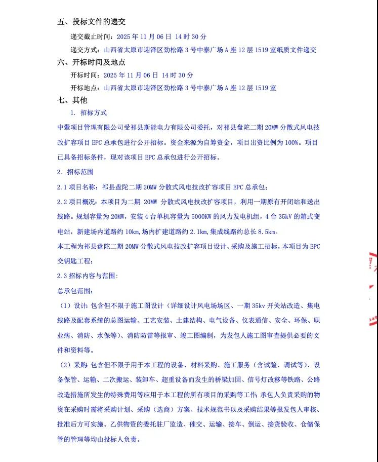
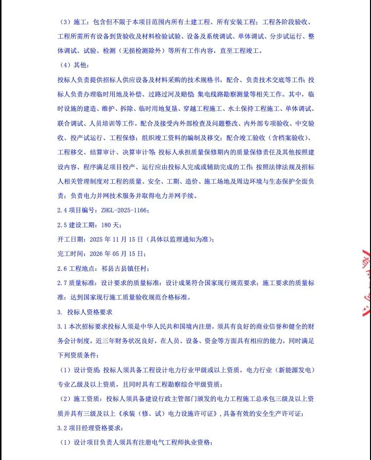
位于山西晉中的祁縣盤陀二期20MW分散式風電技改擴容項目EPC總承包招標規模最小,只有20MW,設計4臺5MW風機的設計安裝改造。
原文如下:





























來源:中國招標投標公共服務平臺、華潤守正采購交易平臺
國際風力發電網聲明:本文僅代表作者本人觀點,與國際風力發電網無關,文章內容僅供參考。凡注明“來源:國際風力發電網”的所有作品,版權均屬于國際風力發電網,轉載時請署名來源。
本網轉載自合作媒體或其它網站的信息,登載此文出于傳遞更多信息之目的,并不意味著贊同其觀點或證實其描述。如因作品內容、版權和其它問題請及時與本網聯系。

華潤集團守正電子招標平臺 2023-10-08
風電之音 2022-06-23
中國電建設備物資集中采購平臺 2021-08-02
能源法律研究 2021-01-26
華潤集團守正電子招標平臺 2020-07-16
華潤集團守正電子招標平臺 2020-07-14
圖片正在生成中...