|
風電政策
來源:風電頭條
時間:2025-11-14
風電頭條獲悉,11月13日,國家能源局發布《關于印發2024年度全國可再生能源電力發展監測評價結果的通知》。
文件提到,截至2024年底,全國可再生能源發電累計裝機容量18.89億千瓦,同比增長約24.4%,約占全部電力裝機的56.4%。其中,水電裝機4.36億千瓦(含抽水蓄能0.59億千瓦),風電裝機5.21億千瓦,太陽能發電裝機8.87億千瓦,生物質發電裝機0.46億千瓦。2024年,全國可再生能源新增裝機3.75億千瓦,其中水電新增1379萬千瓦,并網風電新增8137萬千瓦,并網太陽能發電新增2.78億千瓦,生物質發電新增231萬千瓦。
2024年,全國可再生能源發電量3.47萬億千瓦時,約占全部發電量的35%;其中水電發電量1.42萬億千瓦時,占全部發電量的14.4%;風電發電量9968億千瓦時,占全部發電量的10.1%;太陽能發電量8383億千瓦時,占全部發電量的8.5%;生物質發電量2096億千瓦時,占全部發電量的2.1%。
可再生能源電力總量消納責任權重完成情況
2024年全國可再生能源電力總量消納責任權重實際完成35.2%,同比提高3.2個百分點。
北京等26個省(自治區、直轄市)完成國家下達的總量消納責任權重,其中四川、云南、青海三省總量消納責任權重完成超過70%。全國31個省(自治區、直轄市)中,可再生能源電力消納量占全社會用電量的比重超過80%的1個、40%—80%的8個、20%—40%的22個。詳見表1。
山西、湖北和重慶3個省(直轄市)未完成可再生能源電力總量消納責任權重,分別相差0.3、3.0、1.9個百分點。西藏免于考核、新疆只監測。
非水電可再生能源電力消納責任權重完成情況
全國非水電可再生能源電力消納責任權重實際完成20.8%,同比增長2.7個百分點。
北京等28個省(自治區、直轄市)完成國家下達的非水電消納責任權重,其中吉林、黑龍江、河南、甘肅、青海、寧夏6省(自治區)非水電消納責任權重完成超過30%。31個省(自治區、直轄市)中,非水電可再生能源電力消納量占全社會用電量的比重超過20%的22個、10%—20%的7個、5%—10%的2個。詳見表2。
山西省未完成非水電可再生能源電力消納責任權重,相差0.6個百分點。西藏免于考核、新疆只監測。
全國可再生能源消納利用情況
2024年,全國風電平均利用率95.9%,同比下降1.4個百分點;西藏、黑龍江、蒙東、遼寧、湖南和陜西風電利用率同比下降明顯,分別下降17、3.4、2.7、2.7、2.5和2.5個百分點。西藏、河北、青海、新疆、吉林和蒙西風電利用率較低,分別為83%、92.6%、92.8%、93.4%、93.6%和93.7%。
2024年,全國光伏發電利用率96.8%,同比降低1.1個百分點。西藏、新疆、甘肅、蒙西、云南和黑龍江光伏發電利用率同比下降明顯,分別下降9.4、4.7、3.7、2.9、2.7和2.3個百分點。西藏、青海、甘肅、新疆、蒙西和陜西光伏發電利用率較低,分別為68.6%、90.3%、91.3%、92.2%、93.7%和94.5%。
2024年,全國主要流域水能利用率約99.0%,同比下降0.4個百分點。
直流特高壓線路輸送可再生能源情況
2024年,20條直流特高壓線路年輸送電量7053億千瓦時,其中可再生能源電量4008億千瓦時,同比提高22.2%,可再生能源電量占全部直流特高壓線路總輸送電量的56.8%,同比提升4.3個百分點。國家電網運營的16條直流特高壓線路總輸送電量6153億千瓦時,其中可再生能源電量3108億千瓦時,占總輸送電量的50.5%;南方電網運營的4條直流特高壓線路輸送電量900億千瓦時,其中可再生能源電量900億千瓦時,占總輸送電量的100%。
國家清潔能源示范省(區)落實情況
浙江。2024年,全部可再生能源電力消納量1709億千瓦時,占本省全社會用電量的比重為25.2%,同比上升3.1個百分點;非水電可再生能源電力消納量為895億千瓦時,占本省全社會用電量的比重為13.2%,同比上升1.9個百分點。
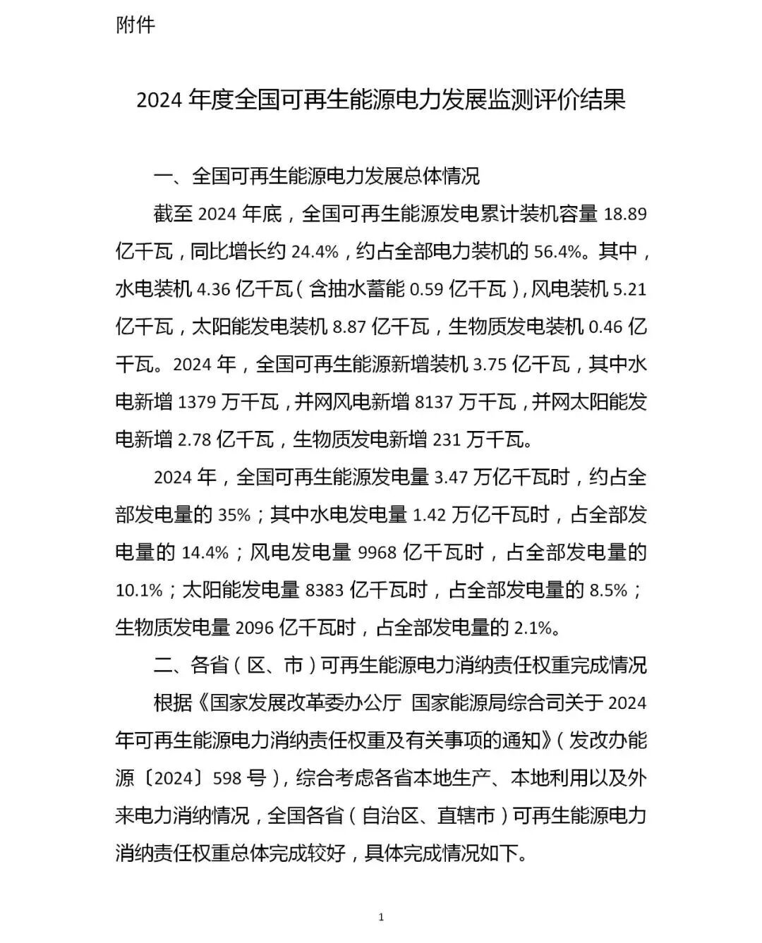
四川。2024年,全部可再生能源電力消納量為2980億千瓦時,占本省全社會用電量的比重為74.5%,同比下降1.5個百分點;非水電可再生能源電力消納量為408億千瓦時,占本省全社會用電量的比重為10.2%,同比上升0.8個百分點。
寧夏。2024年,全部可再生能源電力消納量為480億千瓦時,占本省全社會用電量的比重為34.5%,同比上升0.2個百分點;非水電可再生能源電力消納量為432億千瓦時,占本省全社會用電量的比重為31.1%,同比下降1.6個百分點。
甘肅。2024年,全部可再生能源電力消納量為931億千瓦時,占本省全社會用電量的比重為53.3%,同比上升1.7個百分點;非水電可再生能源電力消納量為529億千瓦時,占本省全社會用電量的比重為30.3%,同比上升3.0個百分點。
青海。2024年,全部可再生能源電力消納量為813億千瓦時,占本省全社會用電量的比重為77.2%,同比上升5.2個百分點;非水電可再生能源電力消納量為352億千瓦時,占本省全社會用電量的比重約為33.4%,同比下降1.8個百分點。
全文如下:

國家能源局關于印發2024年度全國可再生能源電力發展監測評價結果的通知
國能發新能〔2025〕92號
各省(自治區、直轄市)能源局、有關省(自治區、直轄市)及新疆生產建設兵團發展改革委,國家電網有限公司、中國南方電網有限責任公司、內蒙古電力(集團)有限責任公司:
為貫徹落實習近平總書記關于以更大力度推動新能源高質量發展的重要指示精神,進一步促進可再生能源開發利用,科學評估各地區可再生能源發展狀況,根據《中華人民共和國能源法》《中華人民共和國可再生能源法》和《關于建立可再生能源開發利用目標引導制度的指導意見》(國能新能〔2016〕54號)等文件要求,我局委托有關研究機構匯總可再生能源電力建設和運行監測數據,形成了《2024年度全國可再生能源電力發展監測評價結果》,作為各地區2024年可再生能源開發建設和并網運行的基礎數據,現予以印發。
請各地區和有關單位進一步重視可再生能源電力發展,提高可再生能源利用水平,為助力實現碳達峰碳中和目標任務作出積極貢獻。
附件:2024年度全國可再生能源電力發展監測評價結果.doc
國家能源局
2025年10月28日









來源:國家能源局
國際風力發電網聲明:本文僅代表作者本人觀點,與國際風力發電網無關,文章內容僅供參考。凡注明“來源:國際風力發電網”的所有作品,版權均屬于國際風力發電網,轉載時請署名來源。
本網轉載自合作媒體或其它網站的信息,登載此文出于傳遞更多信息之目的,并不意味著贊同其觀點或證實其描述。如因作品內容、版權和其它問題請及時與本網聯系。

國家能源局 1天前
國際能源網編譯 3天前
國際能源網編譯 3天前
風電頭條 3天前
國際能源網 2025-12-26
寧夏回族自治區統計局 2025-12-26
圖片正在生成中...