|
風電企業
來源:東方電氣
時間:2025-11-20
11月20日,東方電氣股份有限公司發布關于子公司對外投資的公告。
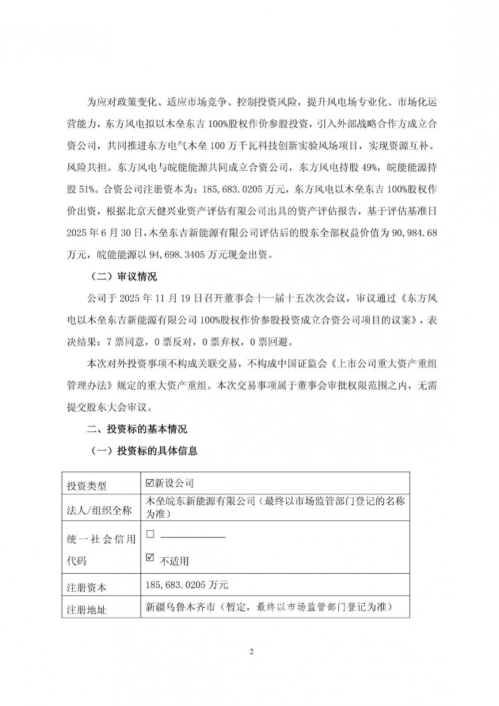
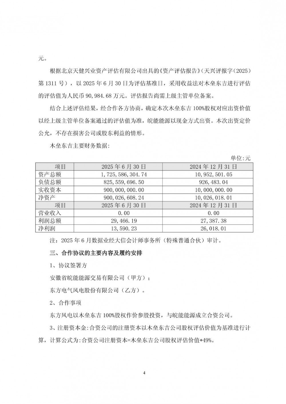
公告顯示,為應對政策變化、適應市場競爭、控制投資風險,提升風電場專業化、市場化運營能力,東方風電擬以木壘東吉100%股權作價參股投資,引入外部戰略合作方成立合資公司,共同推進東方電氣木壘100萬千瓦科技創新實驗風場項目,實現資源互補、風險共擔。東方風電與皖能能源共同成立合資公司,東方風電持股49%,皖能能源持股51%。
本次交易完成后,木壘東吉不再納入東方電氣合并報表范圍。
公告如下:






國際風力發電網聲明:本文僅代表作者本人觀點,與國際風力發電網無關,文章內容僅供參考。凡注明“來源:國際風力發電網”的所有作品,版權均屬于國際風力發電網,轉載時請署名來源。
本網轉載自合作媒體或其它網站的信息,登載此文出于傳遞更多信息之目的,并不意味著贊同其觀點或證實其描述。如因作品內容、版權和其它問題請及時與本網聯系。

國家電投 6小時前
國電電力江西新能源 7小時前
北京京能電力股份有限公司 7小時前
國家電投內蒙古公司 7小時前
風電頭條 8小時前
風電頭條 8小時前
圖片正在生成中...