|
風電招標
來源:風電頭條
時間:2025-11-21
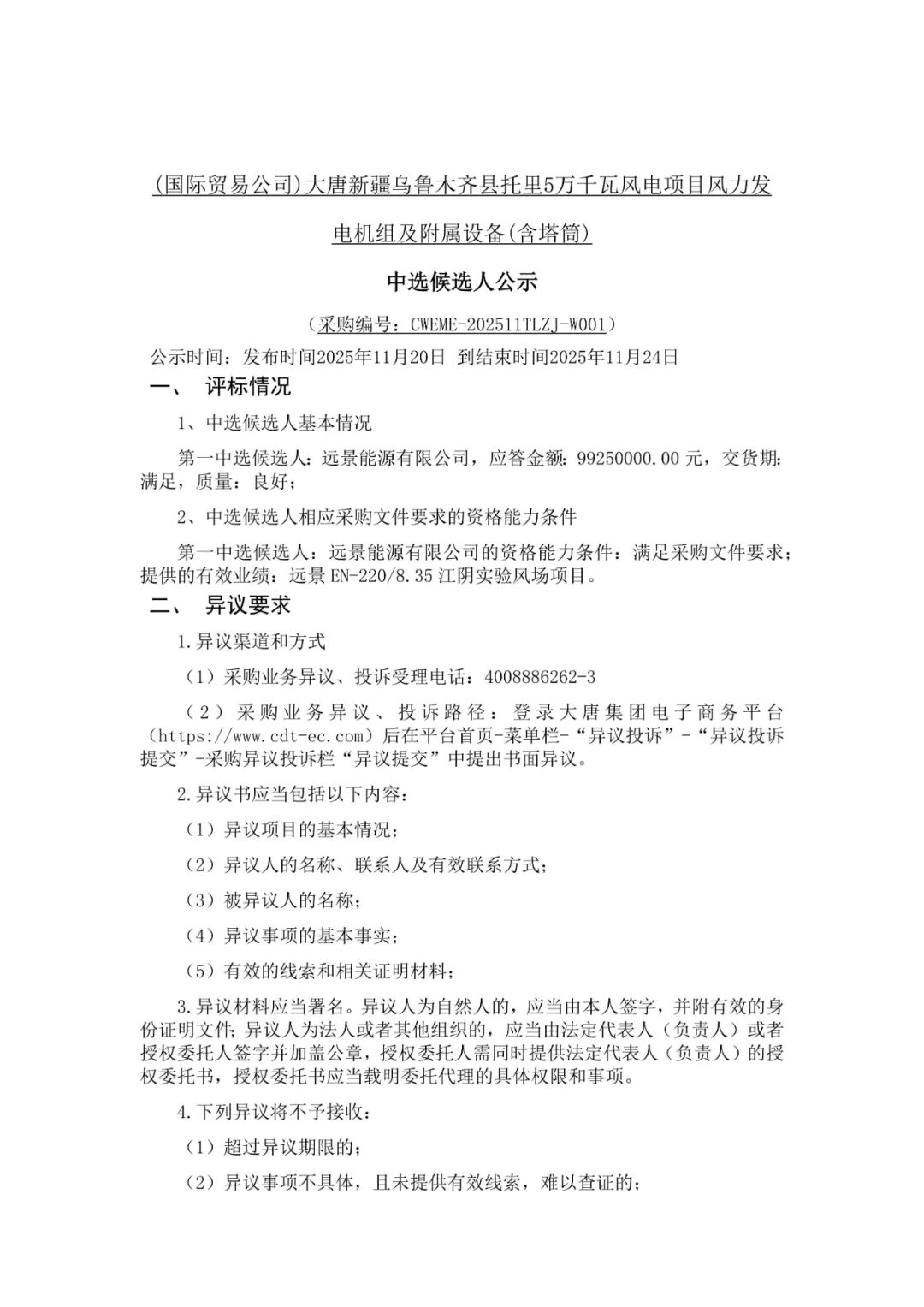
風電頭條獲悉,11月20日,大唐新疆烏魯木齊縣托里5萬千瓦風電項目、大唐安徽淮南二期50MW風電項目、中廣核新能源重慶酉陽大坪蓋101MW陸上風電項目風力發電機組及附屬設備中選候選人公示,規模合計201MW。
根據公示,遠景能源、電氣風電作為第一中標候選人預中標。

根據招標公告,大唐新疆烏魯木齊縣托里5萬千瓦風電項目位于新疆維吾爾自治區烏魯木齊市烏魯木齊縣,總容量50MW,不允許上下浮動,8.0MW≤單機容量≤8.5MW,220m≤葉輪直徑;120m≤輪轂高度;不接受混排,允許降容;限定剛性鋼塔;葉尖距地距離不小于15米。交貨日期:2026年4月20日開始供貨,2026年7月15日供貨完畢,確保不影響2026年8月30日并網發電。
大唐安徽淮南二期50MW風電項目位于安徽省淮南市,總容量50MW,不允許上下浮動,單機容量5MW,葉輪直徑200米;輪轂高度160米;允許混排,不允許降容;限定鋼混塔。交貨日期:2026年4月1日至2026年6月30日。
中廣核新能源重慶酉陽大坪蓋101MW陸上風電項目位于重慶市酉陽土家族苗族自治縣南部李溪鎮、南腰界鎮余家坨一帶山脊上。項目容量101MW,投標機型總容量不應超過101MW。項目機位數量18臺;投標機型臺數不應超過機位數量,單機容量5000kW及以上,可以混排。交貨日期:預計在2026年6月至2026年11月完成交貨最終交貨期以招標人書面正式通知為準(招標人提前二個月通知投標人)。
公告如下:







來源:大唐集團電子商務平臺、中廣核電子商務平臺
國際風力發電網聲明:本文僅代表作者本人觀點,與國際風力發電網無關,文章內容僅供參考。凡注明“來源:國際風力發電網”的所有作品,版權均屬于國際風力發電網,轉載時請署名來源。
本網轉載自合作媒體或其它網站的信息,登載此文出于傳遞更多信息之目的,并不意味著贊同其觀點或證實其描述。如因作品內容、版權和其它問題請及時與本網聯系。

上海電氣風電集團 5小時前
遠景能源 3天前
瑞源電氣 3天前
風電頭條 3天前
大唐江蘇新能源 濱海公司 2025-12-26
大唐西藏公司 2025-12-26
圖片正在生成中...