|
風電招標
來源:風電頭條
時間:2025-11-24
風電頭條獲悉,11月21日,國家電投2個海上風電項目風力發電機組采購中標候選人公示,以及國家電投第三批風力發電機組規模化采購中標候選人公示,規模合計2437.25MW。
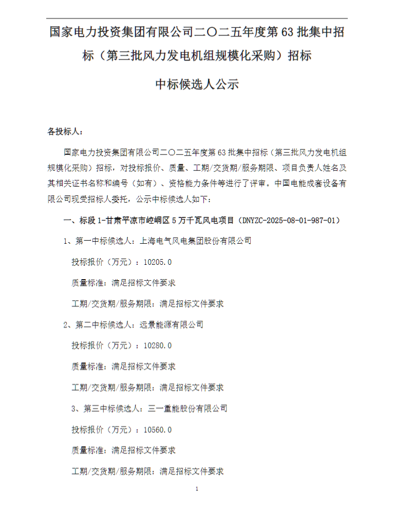
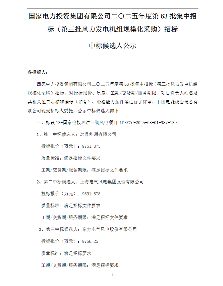
其中,根據國家電投第三批風力發電機組規模化采購中標候選人公示,電氣風電、遠景能源、金風科技、中車株洲所、明陽智能作為第一中標候選人預中標。
本次開標除標段10、標段11未公布候選人外,共公示了11個標段的招標中標結果,總規模為1353.75MW。
其中,遠景能源中標項目規模最大,中標總容量為708.75MW,中車株洲所中標項目總容量為245MW,金風科技中標容量為250MW,明陽智能中標容量為100MW,電氣風電中標容量為50MW。

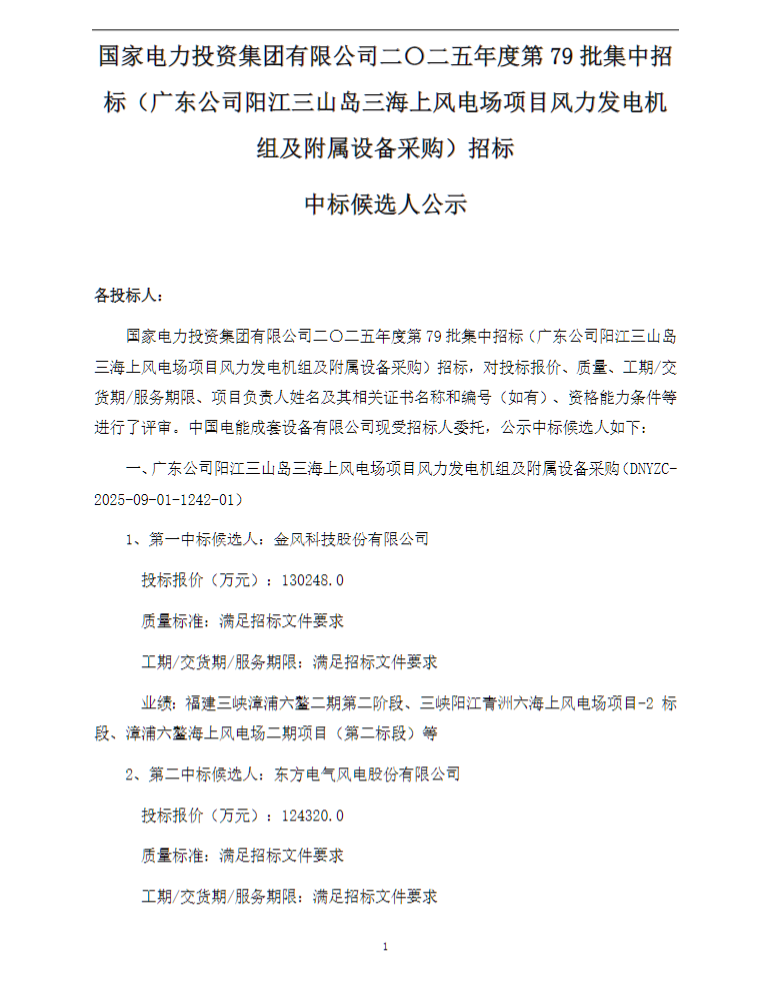
根據山東公司山東半島南5號海上風電一期600MW項目、廣東公司陽江三山島三海上風電場項目風力發電機組及附屬設備采購中標候選人公示。
遠景能源、中車株洲所、金風科技作為第一中標候選人預中標。

根據招標公告,山東公司山東半島南5號海上風電一期600MW項目位于山東半島南部黃海海域,建設規模603.5MW,本次招標標段I(36臺)、標段II(35臺),共計71臺。單機容量8.5MW海上風力發電機組設備(含塔筒)及配套服務,要求風機最大高度不超過245米。
國家電投陽江三山島三海上風電場項目位于陽江市海陵島南側海域,規劃總裝機容量500MW,本項目招標480MW風力發電機組及附屬設備的設計和制造、設備運輸和交付、備品備件和專用工具的供應、風機設備的安裝指導和調試、提供五年的質保期服務等。投標機型總容量應大于等于480MW且上浮不應超過1臺單機容量。投標人提供的風電機組應是單機容量16.xMW機組。投標人應采用同一機型投標,不接受投標機型混排方案,不接受降容。項目整體進度:計劃開工時間2025年12月,全部風機并網時間2026年12月。
公告如下:













來源:國家電投電子商務平臺
國際風力發電網聲明:本文僅代表作者本人觀點,與國際風力發電網無關,文章內容僅供參考。凡注明“來源:國際風力發電網”的所有作品,版權均屬于國際風力發電網,轉載時請署名來源。
本網轉載自合作媒體或其它網站的信息,登載此文出于傳遞更多信息之目的,并不意味著贊同其觀點或證實其描述。如因作品內容、版權和其它問題請及時與本網聯系。

云南省電力設計院 5小時前
上海電氣風電集團 5小時前
上海電氣 5小時前
中車風電 5小時前
四局裝備 5小時前
風電頭條 5小時前
圖片正在生成中...