|
風電項目
來源:風電頭條
時間:2025-12-05
風電頭條獲悉,12月1日,山西省能源局發布關于下達山西省2025年分布式可再生能源項目建設計劃的通知。
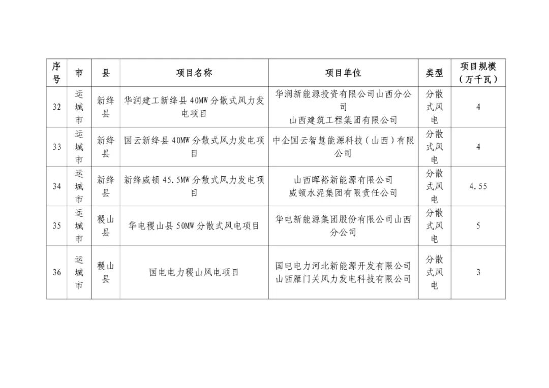
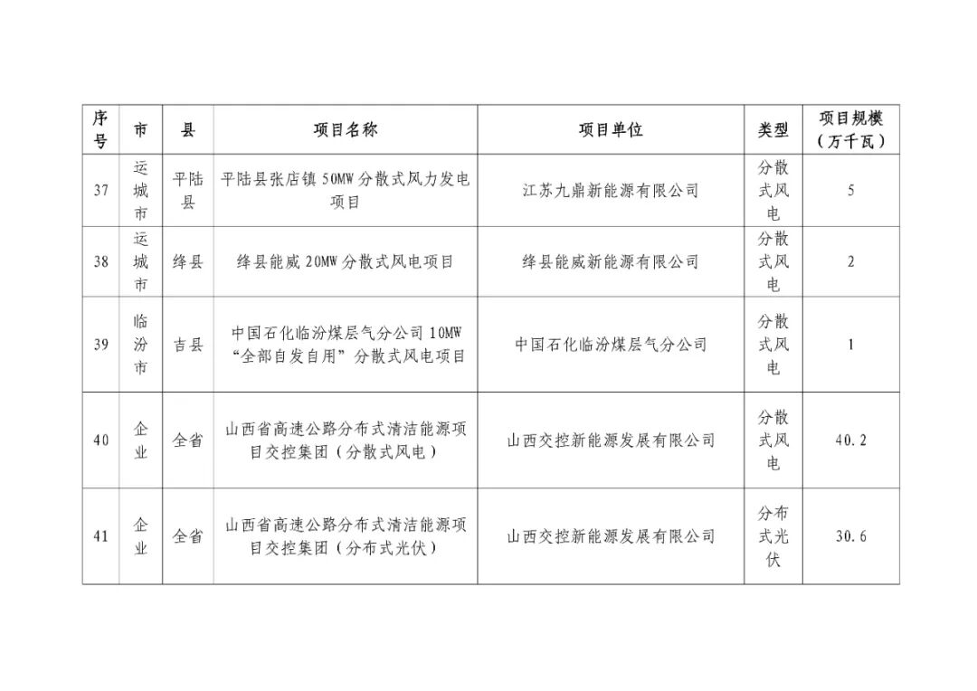
根據文件,山西省2025年分布式可再生能源項目建設計劃下達,項目共41個、總規模231.49萬千瓦。
其中,分布式光伏項目2個,規模合計33.6萬千瓦;分散式風電項目39個,規模合計197.89萬千瓦。業主涉及華能、華電、國家電投、華潤、中廣核、山西交控等。
文件提出,各市能源局要指導各縣(區)結合區域可再生能源規劃目標完成進度與可再生能源電力消納責任權重完成情況,充分挖掘開發潛力,推動當地分布式可再生能源與農業、交通、文旅、建筑、油氣等應用場景融合創新,拓展多元轉型空間。要及時研究分布式可再生能源融合發展思路,科學謀劃項目布局,把握好開發節奏,助力當地“十五五”可再生能源發展舉措落地見效。
本次下達的分布式可再生能源項目是保障性并網項目,電網公司要與項目單位做好充分對接溝通,加快接入系統批復和配套接網工程建設等工作,同步做好項目送出工程銜接,優化接入并網辦理流程,保障項目及時并網運行。
據悉,11月20日,山西省能源局發布《關于山西省2025年分布式可再生能源項目評審結果的公示》。
內容顯示,根據《關于做好2025年分布式可再生能源發展有關工作的通知》,省能源局組織專家對各市初選上報的2025年分布式可再生能源發展項目進行了評審,評選出項目41個、規模231.49萬千瓦。
其中,分散式風電項目39個,規模合計197.89萬千瓦;分布式光伏項目2個,規模合計33.6萬千瓦。從業主方面看,山西交控集團規模最大,合計70.8萬千瓦,其次為華能、山西楷琛新能源建設投資有限公司聯合體,規模合計15萬千瓦。
公告如下:
山西省能源局關于下達山西省2025年分布式可再生能源項目建設計劃的通知
晉能源新能源發〔2025〕239號
各市能源局,國網山西省電力有限公司、山西地方電力有限公司:
根據《山西省人民政府辦公廳關于印發山西省推進分布式可再生能源發展三年行動計劃(2023—2025年)的通知》(晉政辦發〔2023〕5號)和《關于做好2025年分布式可再生能源發展有關工作的通知》(晉能源新能源發〔2025〕193號),經申報、評審和公示,現下達山西省2025年分布式可再生能源項目建設計劃,項目共41個、總規模231.49萬千瓦,有關事項通知如下:
一、持續做好項目儲備
各市能源局要指導各縣(區)結合區域可再生能源規劃目標完成進度與可再生能源電力消納責任權重完成情況,充分挖掘開發潛力,推動當地分布式可再生能源與農業、交通、文旅、建筑、油氣等應用場景融合創新,拓展多元轉型空間。要及時研究分布式可再生能源融合發展思路,科學謀劃項目布局,把握好開發節奏,助力當地“十五五”可再生能源發展舉措落地見效。
二、加快推進項目建設
各項目單位要按照國家關于固定資產投資項目管理有關要求,盡快組織項目法人,圍繞項目所屬行動計劃的發展路徑和試點方向,加快開展前期工作,推動項目盡快組織建設,積極帶動我省分布式可再生能源發展。請各市能源局與自然資源、生態環境、水利、林草等相關部門密切配合,指導項目單位加快辦理開工所需的各項手續,積極推動項目建成投產。
三、切實保障電網接入
本次下達的分布式可再生能源項目是保障性并網項目,電網公司要與項目單位做好充分對接溝通,加快接入系統批復和配套接網工程建設等工作,同步做好項目送出工程銜接,優化接入并網辦理流程,保障項目及時并網運行。鼓勵具備條件的項目實施聯合送出,各市能源局要牽頭協調推進項目聯合送出工程有關事項。
四、加強事中事后監管
各市能源局、有關單位要建立項目月調度機制,切實加強項目組織管理和跟蹤調度,督促項目單位按時在國家可再生能源發電項目信息平臺和國網云平臺填報進展情況。我局將會同相關部門加強督促指導服務,定期通報各地項目進展情況,對未按照規定時間完成并網的項目單位和當地能源局進行考核通報。列入建設計劃的項目,在建設期和全容量并網后5年內不得擅自轉讓。
五、認真抓好安全生產
各項目單位要深入貫徹落實習近平總書記關于安全生產的重要指示批示精神,嚴格落實安全生產主體責任,認真加強風險管控和隱患排查整治,防范遏制各類安全生產事故事件發生。市、縣能源主管部門要切實加強對建設項目安全生產管理,保障項目平穩有序實施,推動我省分布式可再生能源高質量發展。








山西省能源局
2025年12月1日
來源:山西省能源局
國際風力發電網聲明:本文僅代表作者本人觀點,與國際風力發電網無關,文章內容僅供參考。凡注明“來源:國際風力發電網”的所有作品,版權均屬于國際風力發電網,轉載時請署名來源。
本網轉載自合作媒體或其它網站的信息,登載此文出于傳遞更多信息之目的,并不意味著贊同其觀點或證實其描述。如因作品內容、版權和其它問題請及時與本網聯系。

國際能源網編譯 3小時前
華能銅川照金煤電有限公司 4小時前
中國二十二冶集團機電公司 4小時前
水電九局 4小時前
中國電建重慶工程公司 4小時前
國順科技集團 4小時前
圖片正在生成中...