|
風電政策
來源:風電頭條
時間:2025-12-05
風電頭條獲悉,12月3日,貴州省發展和改革委員會、貴州省能源局發布關于印發《貴州省深化新能源上網電價市場化改革實施方案(試行)》的通知。
存量項目:
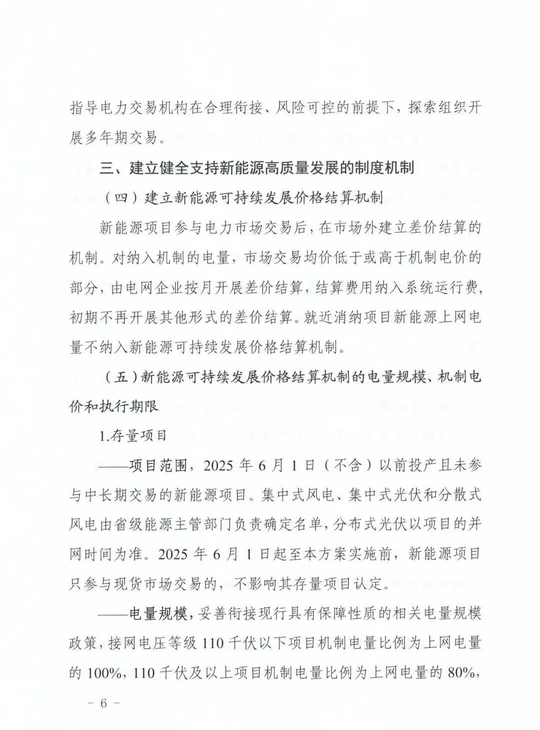
項目范圍,2025年6月1日(不含)以前投產且未參與中長期交易的新能源項目。集中式風電、集中式光伏和分散式風電由省級能源主管部門負責確定名單,分布式光伏以項目的并網時間為準。2025年6月1日起至本方案實施前,新能源項目只參與現貨市場交易的,不影響其存量項目認定。
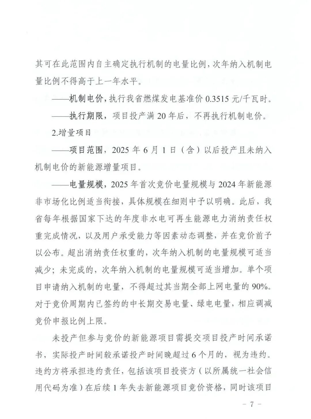
電量規模,妥善銜接現行具有保障性質的相關電量規模政策,接網電壓等級110千伏以下項目機制電量比例為上網電量的100%,110千伏及以上項目機制電量比例為上網電量的80%,其可在此范圍內自主確定執行機制的電量比例,次年納入機制電量比例不得高于上一年水平。
機制電價:執行貴州省燃煤發電基準價0.3515元/千瓦時。
執行期限:項目投產滿20年后,不再執行機制電價。
增量項目:
項目范圍:2025年6月1日(含)以后投產且未納入機制電價的新能源增量項目。
電量規模,2025年首次競價電量規模與2024年新能源非市場化比例適當銜接,具體規模在細則中予以明確。此后,我省每年根據國家下達的年度非水電可再生能源電力消納責任權重完成情況,以及用戶承受能力等因素動態調整,并在競價前予以公布。超出消納責任權重的,次年納入機制的電量規模可適當減少;未完成的,次年納入機制的電量規模可適當增加。單個項目申請納入機制的電量,不得超過其當期全部上網電量的90%。對于競價周期內已簽約的中長期交易電量、綠電電量,相應調減競價申報比例上限。
未投產但參與競價的新能源項目需提交項目投產時間承諾書,實際投產時間較承諾投產時間晚超過6個月的,視為違約違約方將承擔違約責任,包括該項目投資方(以所屬統一社會信用代碼為準)在后續1年失去新能源項目競價資格,同時該項目當次競價入選結果自動失效,并不得再參與后續競價。
競價上下限,竟價上限綜合考慮合理成本收益、綠色價值、電力市場供需形勢、用戶承受能力等因素確定,初期考慮成本因素、避免無序競爭等設定下限。
機制電價,新能源按同類型項目自愿參與競價形成,競價時按報價從低到高確定入選項目。機制電價原則上按入選項目最高報價確定,但不得超出競價限價范圍;價格相同時,按申報時間的先后順序確定入選項目,直至滿足競價總規模,入選的最后一個項目按申報比例全額成交。
執行期限,增量新能源項目執行期限12年。
新能源可持續發展價格結算機制的結算方式:明確分月機制電量結算規則。分月機制電量統一按年度機制電量規模比例進行結算,不跨月跨年清算。已結算的單一項目機制電量累計達到機制電量規模時,超過部分及后續月不再執行機制電價,若年底仍未達到年度機制電量規模,則當年缺額部分電量不進行跨年滾動。明確市場交易均價計算規則。用于機制電量差價電費結算的市場交易均價,現貨模式下,按照月度發電側實時市場同類項目(光伏或風電)出清加權均價確定。
新能源可持續發展價格結算機制的退出規則。已納入機制的新能源項目,其機制電量可在每年開展競價至年底前自主向電網企業申請次年及以后全部或部分退出。新能源項目執行到期,或者在期限內自愿申請退出的部分,均不再納入機制執行范圍。
同時,適當放寬現貨市場限價。貴州省增量新能源項目機制電價競價上下限分別為:風電:0.19~0.3515元/kWh;光伏:0.25~0.3515元/kWh。

8月25日,貴州省發展和改革委員會發布關于公開征求《貴州省關于深化新能源上網電價市場化改革實施方案(試行)》意見的公告。(詳見:貴州“136號文”征求意見:存量0.3515元/kWh,增量執行期限12年,現貨市場申報上限1元/kWh)
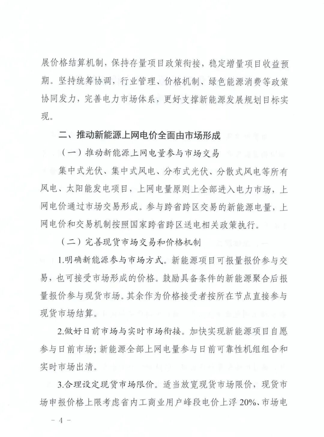
文件表示,集中式光伏、集中式風電、分布式光伏、分散式風電等所有風電、太陽能發電項目,上網電量全部進入電力市場,上網電價通過市場交易形成。參與跨省跨區交易的新能源電量,上網電價和交易機制按照國家跨省跨區送電相關政策執行。
公告如下:












來源:貴州省發展和改革委員會
國際風力發電網聲明:本文僅代表作者本人觀點,與國際風力發電網無關,文章內容僅供參考。凡注明“來源:國際風力發電網”的所有作品,版權均屬于國際風力發電網,轉載時請署名來源。
本網轉載自合作媒體或其它網站的信息,登載此文出于傳遞更多信息之目的,并不意味著贊同其觀點或證實其描述。如因作品內容、版權和其它問題請及時與本網聯系。

廣西發改委 4小時前
華能陜西發電有限公司 5小時前
風電頭條 5小時前
內蒙古電力勘測設計院 1天前
西北電建三公司 1天前
北京京能電力股份有限公司 3天前
圖片正在生成中...