|
風電招標
來源:風電頭條
時間:2025-12-05
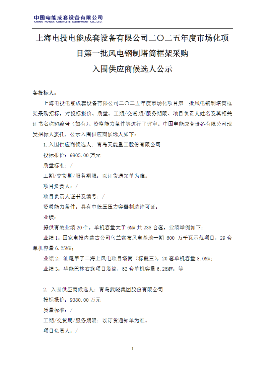
風電頭條獲悉,12月3日,上海電投電能成套設備有限公司二〇二五年度市場化項目第一批風電鋼制塔筒框架采購入圍供應商候選人公示。
根據公示,本次采購入圍供應商候選人分別為青島天能重工股份有限公司、青島武曉集團股份有限公司、中國水利水電第四工程局有限公司、中車蘭州機車有限公司。

據悉,9月8日,上海電投電能成套設備有限公司二〇二五年度市場化項目第一批風電鋼制塔筒框架采購招標公告發布。
公告顯示,本次框架協議采購適用于根據市場化風電項目的開展情況,目前山西陽曲、平魯、交城、浮山等風電項目具備采購條件。除計劃中確定項目的容量外,兼顧計劃外儲備項目的容量,從而確定本次框架招標的總體容量為800MW。
本次框架協議采購適用有效期至框架合同簽訂一年后止或至下一批次塔筒框架采購合同簽訂完成為止。
招標范圍:本次框架招標為市場化風電項目(包含但不限于山西區域陽曲、平魯、交城、浮山等項目共計800MW)所需的輪轂高度140m以下的陸上鋼制塔筒,不包含混塔、分片式及桁架式塔架。
公告如下:



來源:國家電投電子商務平臺
國際風力發電網聲明:本文僅代表作者本人觀點,與國際風力發電網無關,文章內容僅供參考。凡注明“來源:國際風力發電網”的所有作品,版權均屬于國際風力發電網,轉載時請署名來源。
本網轉載自合作媒體或其它網站的信息,登載此文出于傳遞更多信息之目的,并不意味著贊同其觀點或證實其描述。如因作品內容、版權和其它問題請及時與本網聯系。

四局裝備 1天前
四局裝備 1天前
中鐵建大橋局建筑裝配科技公司 2025-12-26
四局裝備 2025-12-26
圖片正在生成中...