|
風電企業
來源:風電頭條
時間:2025-12-09
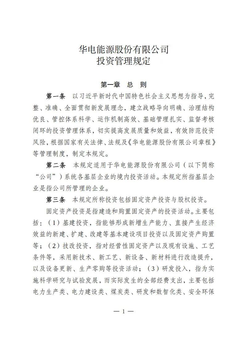
風電頭條獲悉,12月6日,華電能源發布《華電能源股份有限公司投資管理規定》 。
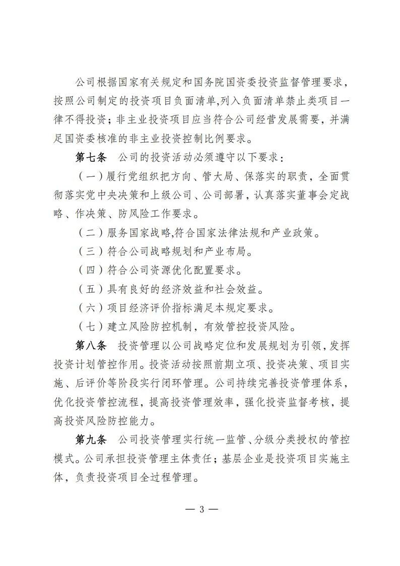
規定指出,前期費總額1億元以內的境內風光電項目、國外負面清單外的境外風光電項目、上級公司授權公司投資決策項目、境內服務于公司風光電項目發展的獨立儲能項目,前期立項實行審批,基層企業完成前期立項決策申報公司。
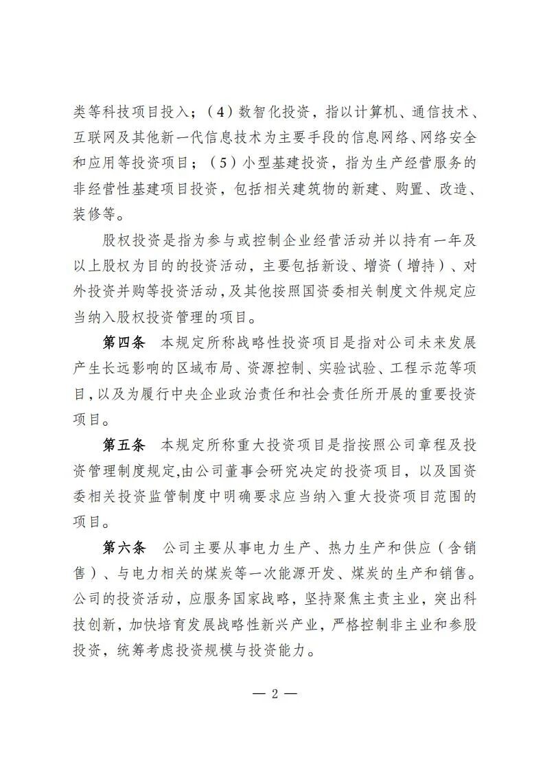
風電光伏項目總投資20億元以內自建項目、10億元以內并購項目施行分級分類決策機制。
在具體的收益率要求方面,風電光伏及大型風光水火儲基地等項目,資本金內部收益率投資決策標準不低于6.5%;屋頂分布式光伏不低于7%;儲能項目不低于6.5%。
公告如下:

























來源:華電能源
國際風力發電網聲明:本文僅代表作者本人觀點,與國際風力發電網無關,文章內容僅供參考。凡注明“來源:國際風力發電網”的所有作品,版權均屬于國際風力發電網,轉載時請署名來源。
本網轉載自合作媒體或其它網站的信息,登載此文出于傳遞更多信息之目的,并不意味著贊同其觀點或證實其描述。如因作品內容、版權和其它問題請及時與本網聯系。

大唐國際發電股份有限公司 15小時前
京能國際 15小時前
華潤電力京津冀新能源 15小時前
中核匯能 16小時前
華電翼語 17小時前
中廣核新能源 17小時前
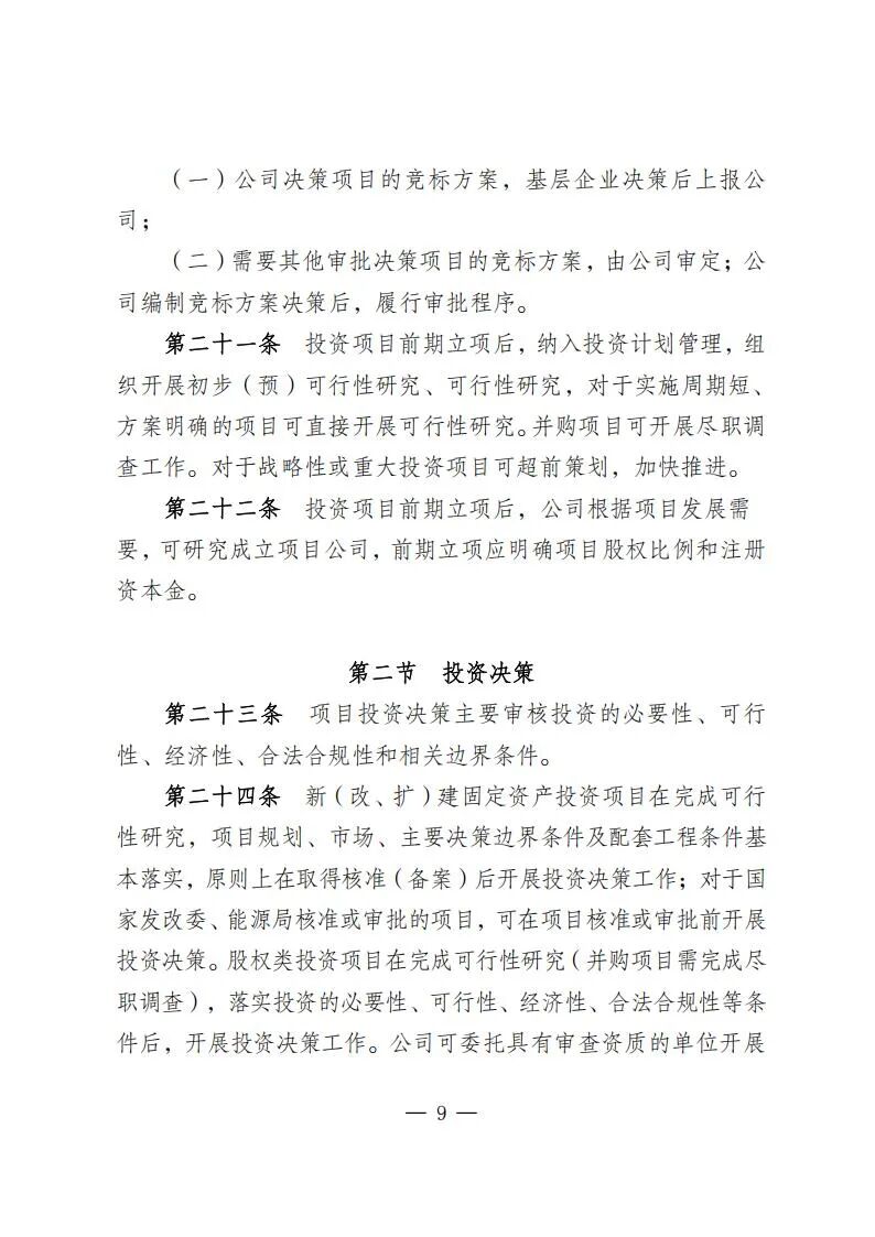
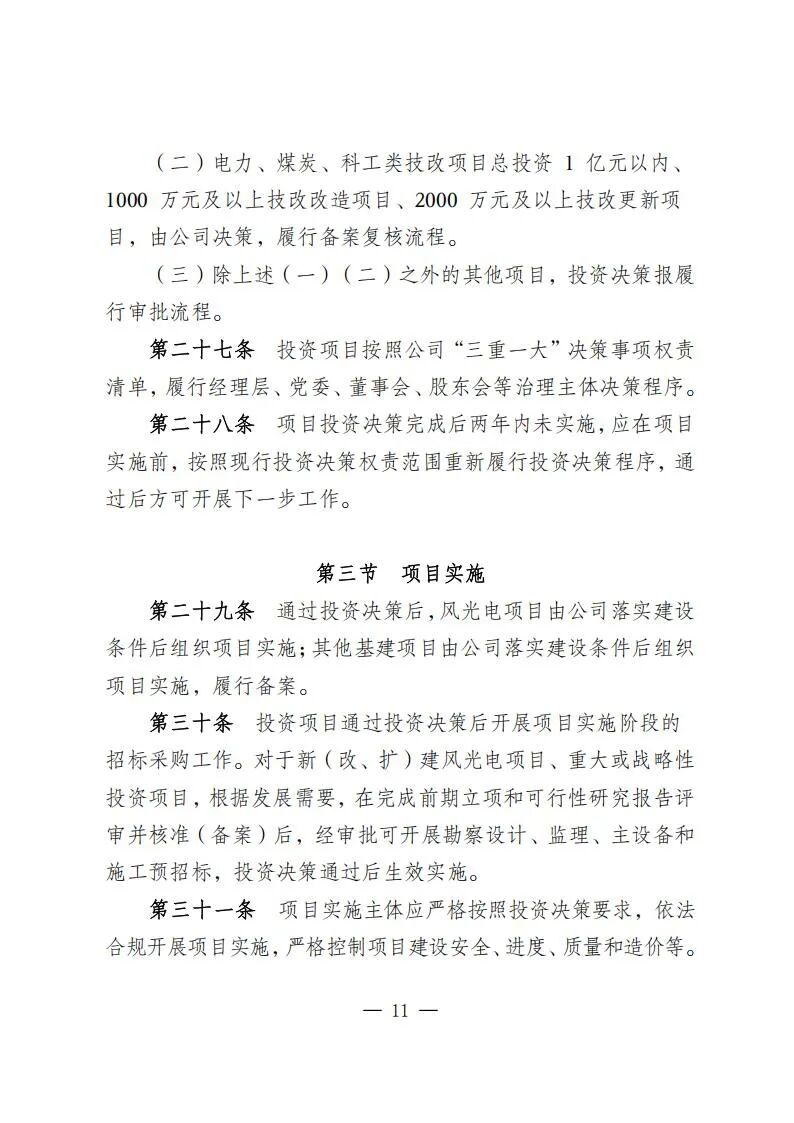
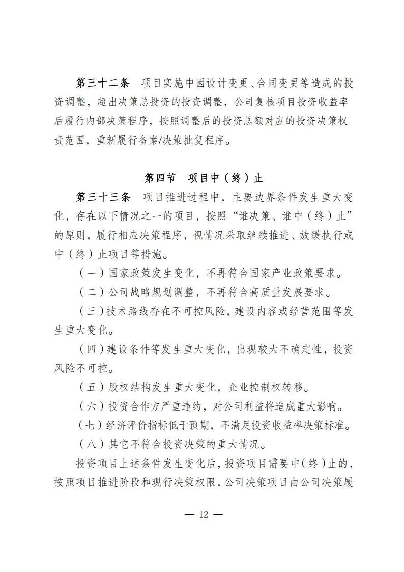
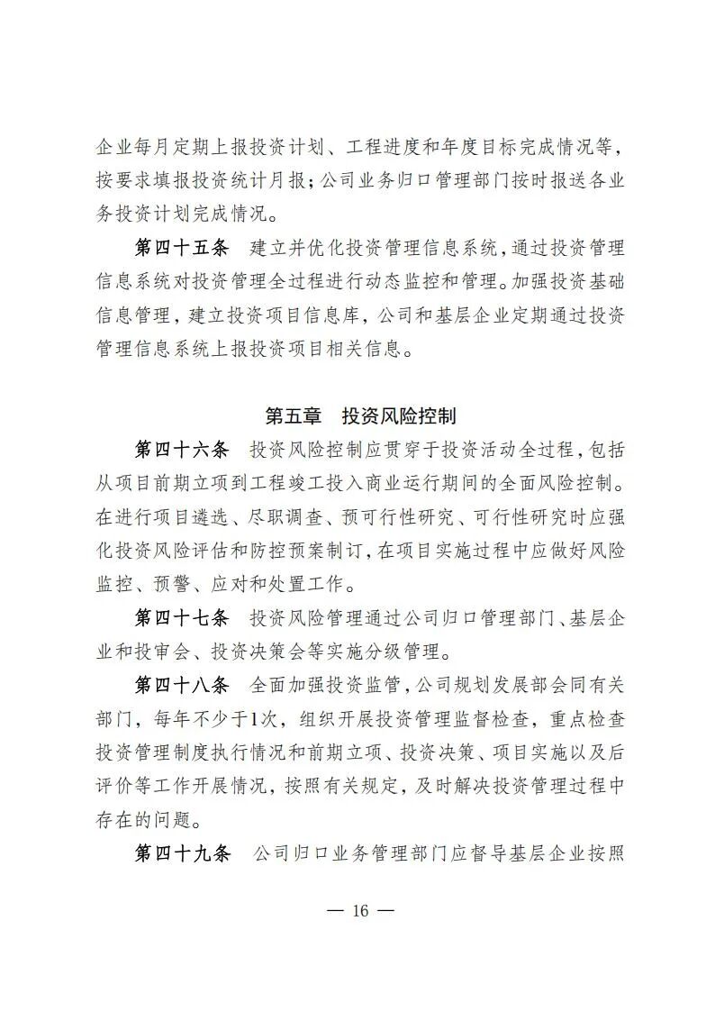
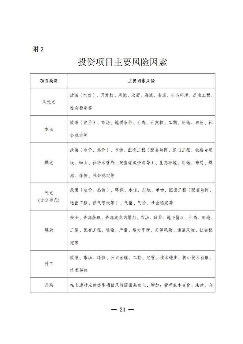
圖片正在生成中...