|
風電項目
來源:嘉澤新能
時間:2025-12-16
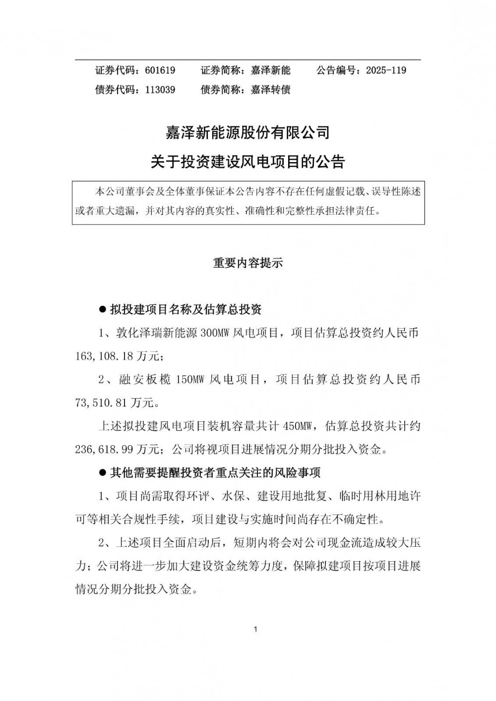
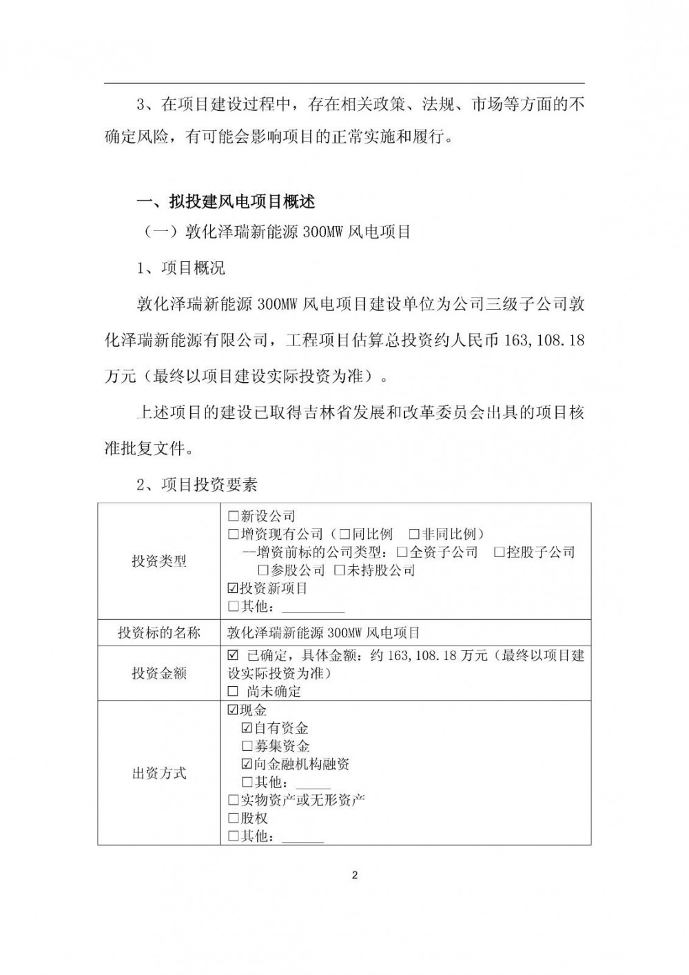
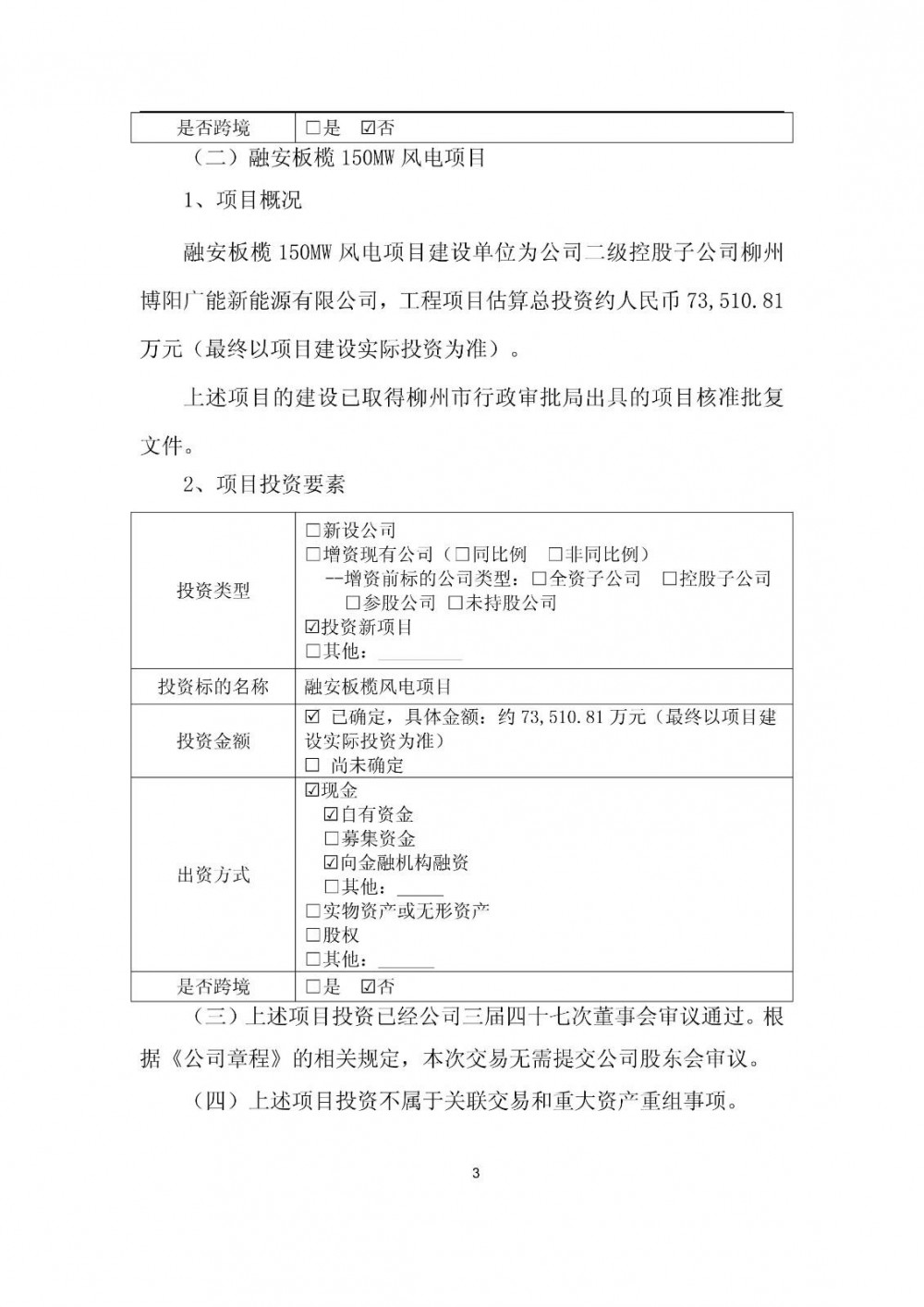
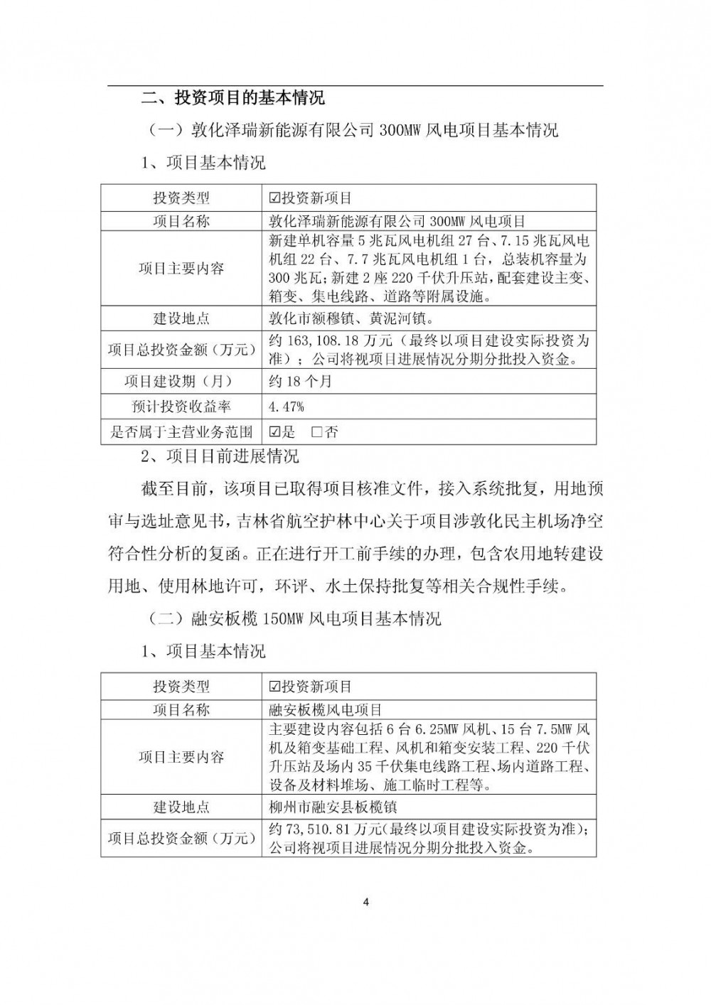
12月14日,嘉澤新能公告稱,公司擬投建兩個風電項目,其中,敦化澤瑞新能源300MW風電項目,該項目建設單位為公司三級子公司敦化澤瑞新能源有限公司,項目估算總投資約16.31億元;融安板欖150MW風電項目,該項目建設單位為公司二級控股子公司柳州博陽廣能新能源有限公司,項目估算總投資約7.35億元。
上述擬投建風電項目裝機容量共計450MW,估算總投資共計約23.66億元;公司將視項目進展情況分期分批投入資金。
嘉澤新能表示,上述項目竣工投產后,公司風力發電產業規模將進一步擴大,進而提升公司風力發電產業的盈利水平,將有助于進一步增強公司的持續盈利能力。
公告如下:






國際風力發電網聲明:本文僅代表作者本人觀點,與國際風力發電網無關,文章內容僅供參考。凡注明“來源:國際風力發電網”的所有作品,版權均屬于國際風力發電網,轉載時請署名來源。
本網轉載自合作媒體或其它網站的信息,登載此文出于傳遞更多信息之目的,并不意味著贊同其觀點或證實其描述。如因作品內容、版權和其它問題請及時與本網聯系。

大唐國際發電股份有限公司 6小時前
京能國際 6小時前
華潤電力京津冀新能源 6小時前
華電翼語 7小時前
中廣核新能源 7小時前
圖片正在生成中...