|
風電招標
來源:風電頭條
時間:2025-12-31
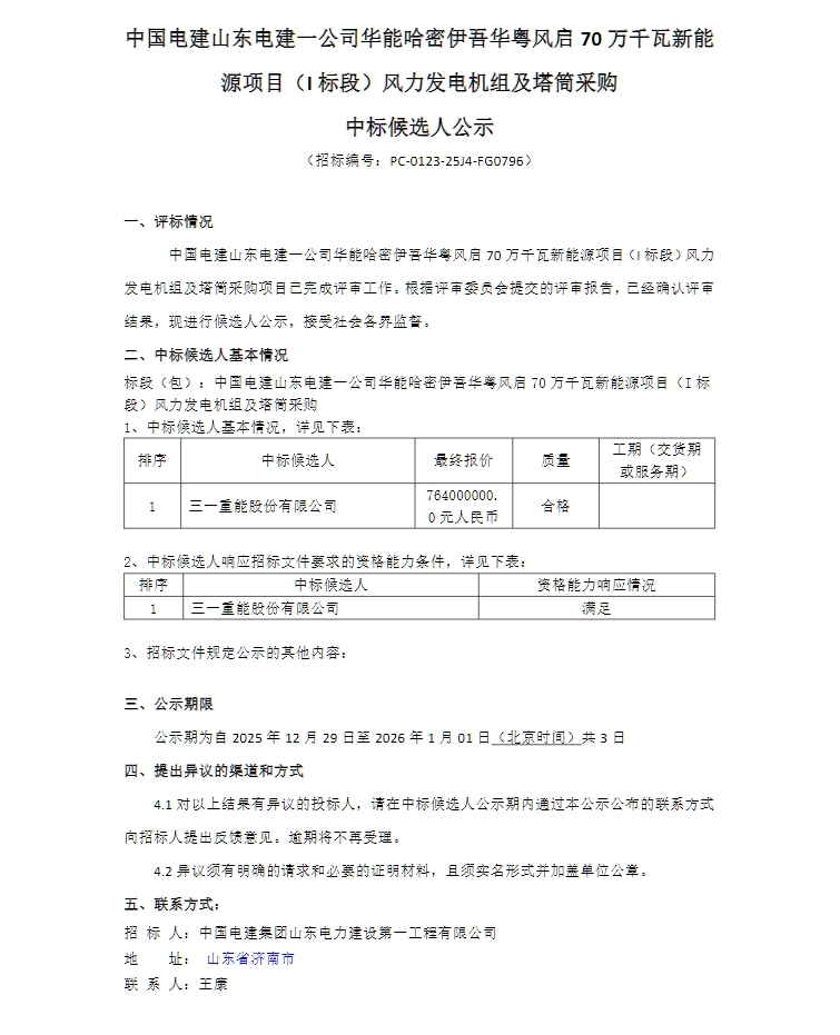
風電頭條獲悉,12月28日、29日,中國電建汝城半云仙二期風電場項目、華能哈密伊吾華粵風啟70萬千瓦新能源項目、隆林隆或風電場二期工程、洮北區新能源鄉村振興工程風電機組采購中標公示,規模合計1066.2MW。
根據公示,三一重能、電氣風電、中車株洲所、金風科技中標。

根據招標公告,汝城半云仙二期風電場項目位于湖南郴州市汝城縣,裝機容量50MW。
哈密伊吾華粵風啟70萬千瓦新能源項目位于新疆哈密市伊吾縣境內,標段1采購400MW風力發電機組及配套塔筒,單機容量10MW、40臺,交貨期:2026年2月1日。
中國電建海南院榕融新能源風力發電項目(第二批次:930MW)位于廣西壯族自治區,總規模930MW,劃分為5個標段。包件三:隆林隆或風電場二期工程風力發電機組總容量約300MW,以單機容量6.25MW機型為主的混排方案;交貨時間:計劃2025年4月1日首套開始到貨,2025年10月30日前全部到貨。
洮北區新能源鄉村振興工程位于吉林省白城市通榆縣境內,總容量16.2MW,安裝1臺7.7MW-230機型和1臺8.5MW-220機型,均采用160米混塔,共2臺風力發電機組。
公告如下:







來源:中國電建陽光采購網、中國招標投標公共服務平臺
國際風力發電網聲明:本文僅代表作者本人觀點,與國際風力發電網無關,文章內容僅供參考。凡注明“來源:國際風力發電網”的所有作品,版權均屬于國際風力發電網,轉載時請署名來源。
本網轉載自合作媒體或其它網站的信息,登載此文出于傳遞更多信息之目的,并不意味著贊同其觀點或證實其描述。如因作品內容、版權和其它問題請及時與本網聯系。

華電甘肅 15小時前
上海電氣風電集團 19小時前
上海電氣風電集團 1天前
中國電建 2天前
瑞源電氣 2025-12-26
圖片正在生成中...