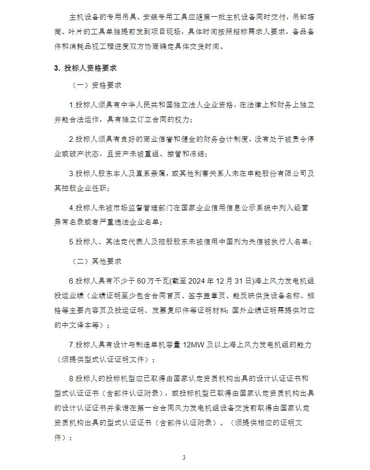
|
風電招標
來源:風電頭條
時間:2025-12-31
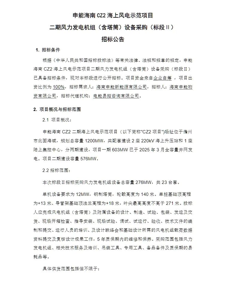
風電頭條獲悉,12月30日,申能海南CZ2海上風電示范項目二期風力發電機組(含塔筒)設備采購(標段I、標段II)招標公告發布,規模合計576MW。

根據招標公告,申能海南CZ2二期海上風電示范項目場址位于儋州市北面海域,規劃總容量1200MW,共配套建設2座220kV海上升壓站和1座陸上集控中心,分兩期建設,項目一期603MW已于2025年3月全容量并網發電。項目二期建設容量576MW。
標段I:招標采購風力發電機組設備總容量300MW,共25臺套。單機設備要求為12MW,鋼制塔筒,輪轂高度為140米。單樁基礎頂高程為+13米、導管架基礎頂法蘭高程為+18米,葉尖最高高度不高于271米。交貨計劃:標段I合同設備須2026年7月前全部到貨。
標段II:招標采購風力發電機組設備總容量276MW,共23臺套。單機設備要求為12MW,鋼制塔筒,輪轂高度為140米。單樁基礎頂高程為+13米、導管架基礎頂法蘭高程為+18米,葉尖最高高度不高于 271米。交貨計劃:標段II合同設備須 2026年9月前全部到貨。
公告如下:










來源:國家電投電子商務平臺
國際風力發電網聲明:本文僅代表作者本人觀點,與國際風力發電網無關,文章內容僅供參考。凡注明“來源:國際風力發電網”的所有作品,版權均屬于國際風力發電網,轉載時請署名來源。
本網轉載自合作媒體或其它網站的信息,登載此文出于傳遞更多信息之目的,并不意味著贊同其觀點或證實其描述。如因作品內容、版權和其它問題請及時與本網聯系。

風電頭條 20分鐘前
指閱烏江 25分鐘前
國際能源網編譯 22小時前
中國電建重慶工程公司 23小時前
江蘇省國信集團 23小時前
云南省電力設計院 23小時前
圖片正在生成中...