|
風電資訊
來源:國際能源網
時間:2026-03-16
在 “雙碳” 目標和新型能源體系國家戰略引領下,以沙漠、戈壁、荒漠地區為重點的大型風電光伏基地建設,已成為我國推動能源綠色低碳轉型、保障國家能源安全、促進區域生態協調發展的重要抓手。內蒙古作為全國“沙戈荒”清潔能源開發核心區域,坐擁優質資源與廣闊開發空間,正全力推進千萬千瓦級“風光火儲氫”一體化項目建設,以及“算電協同”示范區建設;青海作為國家重要清潔能源產業高地,已建成規模化水風光儲多能互補大基地,依托“東數西算”戰略機遇,正推動綠電與算力深度耦合,破解新能源消納等關鍵難題。
為系統梳理清潔能源大基地建設政策導向、精準對接投資需求、深化技術融合創新,探索差異化的可持續發展模式,由國際能源網、國能能源研究院主辦的 2026沙戈荒清潔能源大基地(西北)高質量發展大會將于2026年4月10日和5月22日分別在在呼和浩特市和西寧市召開。大會將匯聚政府監管機構、規劃設計、科研學術、電站投資、建設施工、產業鏈核心企業等多方力量,通過政策解讀、模式借鑒、技術研討、案例剖析、資源對接等維度深入交流,共同打造清潔能源與生態修復、產業融合協同的高質量可持續發展道路,為西北地區綠色能源高地建設注入強勁動能。
誠邀您蒞臨參會,共探行業發展新路徑,共享資源合作新機遇,為推動我國清潔能源大基地高質量發展及新型能源體系構建設貢獻力量!
一、大會基本信息
會議名稱:2026沙戈荒清潔能源大基地(西北)高質量發展大會
主辦單位:國際能源網 國能能源研究院
承辦單位:光伏頭條、風電頭條、儲能頭條、充換電頭條、氫能匯
支持單位:政府主管部門 央地能源企業 科研院所 屬地行業協會 設計單位 EPC 金融投資 資產運營
二、分會信息
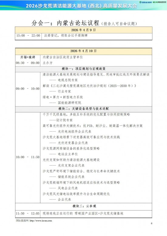
1、內蒙古論壇
會議名稱:2026沙戈荒清潔能源大基地(西北)高質量發展大會
內蒙古論壇
會議主題:綠動西部·賦能未來
會議時間:2026年4月10日(星期五)
會議地點:呼和浩特市
2、青海論壇
會議名稱:2026沙戈荒清潔能源大基地(西北)高質量發展大會
青海論壇
會議主題:源網荷儲算一體 東數西電促消納
會議時間:2026年5月22日(星期五)
會議地點:西寧市
三、會議內容
本次大會將整合西北地區清潔能源大基地建設發展需求,圍繞政策、技術、運營、產業融合等核心維度開展研討,具體內容包括:
1、國家“沙戈荒”基地最新政策與規劃解讀,內蒙古+青海清潔能源大基地建設戰略與發展布局分析
2、內蒙古+青海清潔能源大基地建設進展與中長期發展路徑(2030)
3、特高壓外送通道布局與綠電跨省跨區消納機制創新,“東數西電” 背景下綠電就地轉化與算力耦合路徑
4、清潔能源大基地設計與設備選型適配,風光儲氫充先進技術助力大基地高質量發展
5、清潔能源大基地建設與運營管理經驗分享,水風光儲多能互補基地集約化開發與高效組網
6、電力市場化改革下電站收益提升策略,綠電交易、輔助服務、分時電價等市場化機制完善
7、大基地運維與全生命周期管理,無人化智能巡檢、光伏智能清洗等運維技術應用
8、生態治理與清潔能源協同發展模式探討,清潔能源大基地規模化開發與生態優先發展路徑
9、綠色金融與碳資產開發,民營企業參與清潔能源大基地投資的新機遇與新模式
10、源網荷儲算一體化體系構建,光伏跟蹤技術與儲能、負荷、算力協同調控
11、新型電力系統背景下新能源系統穩定性控制,電網柔性支撐與智能調度技術
12、負荷側響應與虛擬電廠實踐,共享儲能、長時儲能商業化運營模式
13、數據中心綠電直供與市場化交易,以算力牽引帶動清潔能源就地消納與產業升級
四、參會群體(擬邀)
1、產業主管部門:國家發展改革委、生態環境部、國家能源局、國家林草局;內蒙古自治區、青海省及兩地相關盟市 / 地市的政府、發展改革委、能源局、自然資源廳、林草局等部門。
2、規劃 & 設計:水電水利規劃設計總院、電力規劃設計總院、中電建西北院、能建西北電力設計院、內蒙古電力勘測設計院、華北電力設計院及青海本地相關規劃設計院等代表。
3、科研院所:國家發展改革委能源所、電科院、國網能源研究院、清華大學、華北電力大學及兩地高校、科研機構,國網青海調度中心等專業研究單位代表。
4、電站投資:國家能源集團、華能集團、大唐集團、華電集團、國家電投集團、三峽集團、中廣核、華潤電力、中核集團、中國石油、中國石化、中煤集團、國家管網、京能集團、蒙能集團、蒙西電力、中國電建、中國能建等清潔能源大基地項目業主單位和投資單位,以及參與清潔能源投資的民營企業代表。
5、風光儲氫充及算力產業鏈企業:遠景能源、金風科技、華為、陽光電源、隆基綠能、協鑫集團、天合光能、晶澳科技、晶科能源、特變電工、正泰新能源、科華數能、比亞迪、特來電、西安領充等風電、光伏、儲能、氫能、充電產業鏈企業;光伏跟蹤支架研發生產企業、數據中心建設運營企業、算力產業相關企業等。
五、參會報名
1、會議費用
本次大會均免收參會費,參會人員交通、食宿費用自理。
2、報名方式
請有意向參會者于對應會議召開前10日通過掃碼完成報名(內蒙古論壇報名截止2026年3月31日,青海論壇報名截止2026年5月12日)。

3、聯系方式:
商務合作:覃老師 18600486446
會務服務:楊老師 15330092051
我們誠摯期待您的蒞臨,與行業同仁共話發展、共促合作!
國際能源網 國能能源研究院
2026年03月06日


.jpg)

國際風力發電網聲明:本文僅代表作者本人觀點,與國際風力發電網無關,文章內容僅供參考。凡注明“來源:國際風力發電網”的所有作品,版權均屬于國際風力發電網,轉載時請署名來源。
本網轉載自合作媒體或其它網站的信息,登載此文出于傳遞更多信息之目的,并不意味著贊同其觀點或證實其描述。如因作品內容、版權和其它問題請及時與本網聯系。

中國電建 2026-03-27
中國電建福建院 2026-03-23
云南省電力設計院 2026-03-11
吉林省能源局 2026-03-09
云南省發改委 2026-03-02
山東發改委 2026-03-02
圖片正在生成中...