|
風電市場分析
來源:風電頭條
時間:2026-03-25
據國家能源局數據,截至2025年,全國風電新增裝機1.2億千瓦,累計并網容量突破6.4億千瓦——這是中國風電交出的“十四五”收官答卷。華能、大唐、華電、國家電投、國家能源集團五大發電集團,正是這份答卷的核心執筆者。
過去五年的答卷已經交出,但未來五年的棋局才剛剛開始。如今,行業外部環境復雜多變,技術路線加速迭代,風電牌桌上的游戲規則,隨時都在被重新書寫。
作為能源領域的核心“國家隊”,五大發電集團的戰略動向,始終是風電行業的風向標。“十四五”期間,它們在風電賽道上跑出的差異化路徑——既書寫了自身的轉型成績單,也勾勒出“十五五”風電行業的發展藍圖。
要預判“十五五”風電行業的棋局走向,我們不妨回到五大發電集團“十四五”的布局中尋找答案。

注:表格數據及信息均來源于各企業公開資料,統計時段為 “十四五” 時期。
01
華能:全地形作戰的“系統集成者”
2025年,華能迎來成立四十周年。這一年,它作為首批疏解央企正式遷駐雄安新區,也交出了“十四五”的收官答卷。
從數據看,華能的清潔能源轉型成效明顯。“十四五”期間,華能發電裝機突破3億千瓦,年發電量超8600億千瓦時,穩居全球裝機容量第二大發電集團。低碳清潔能源裝機占比突破56.6%,新能源裝機規模是“十三五”末的3.8倍,新能源投產累計規模突破1.2億千瓦;2025年,華能新能源投產規模突破2600萬千瓦,再創歷史新高,非化石能源裝機占比歷史性突破50%。
從沙漠到戈壁,從荒漠到深海,華能“十四五”期間風電的項目布局覆蓋了國內最復雜的自然地理環境,堪稱“全地形作戰”。
沙戈荒戰場上,國家第三批“沙戈荒”大型風電光伏基地——華能蘇計沙地光伏項目、蒙東伊穆直流外送嶺東二期100萬千瓦基地項目相繼并網發電。

高抗風戰場上,我國首個百萬千瓦級陸地高抗風風電項目——華能吐魯番市100萬千瓦風電項目成功并網。
海上風電方面,長三角、山東半島、粵東等海上風電集群已初具規模,海上風電總體規模穩居行業第一方陣,海南首個海上風電工程——華能臨高海上風電也正為自貿港注入綠色動能。
在水風光一體化方面,華能瀾滄江水風光一體化清潔能源基地的年發電量已連續七年突破1000億千瓦時。
在規模化布局的同時,華能也在打造標桿項目。我國首個千萬千瓦級多能互補綜合能源基地——華能隴東能源基地新能源項目全面并網,打通了“沙戈荒”大基地從開發到外送的全鏈條,將高原烈日疾風轉化為源源不斷的綠電,跨越千里“閃送”齊魯大地。
在風電技術創新與重大裝備方面也有突破性進展。“十四五”期間,華能聯合產業鏈上下游,研制出全球單機容量最大商業化風電機組、全球單機功率和風輪直徑最大的直驅型漂浮式海上風電機組——兩項“全球之最”,彰顯了其技術研發實力。
風電之外,華能也在推進多元能源布局。我國隧洞直徑最大的引水式電站——華能硬梁包水電站全容量投產發電,華能水電裝機突破3000萬千瓦;以“風核氣儲”綜合能源服務一體化為方向,昌江核電二期工程、石島灣核電擴建一期工程穩步推進,霞浦核電一期工程獲核準,兩江、南山、東莞、清遠、煙臺等燃機項目相繼投產;首個抽蓄項目取得新進展,構建起多元化清潔能源發展格局。
02
大唐:實用主義技術深耕者
“十四五”期間,大唐完成了一場實打實的綠色蛻變。新能源裝機占比突破51%,新能源裝機較2020年增長133.4%,轉型成效逐步顯現。
與華能的“全地形作戰”不同,大唐的“啃硬骨頭”更聚焦于極端環境的工程極限和核心技術的自主可控。如果說華能追求的是“哪里都能建”的系統集成能力,那么大唐追求的則是“在別人建不了的地方建、在別人突破不了的技術上突破”,彰顯實用主義的發展理念。
在高海拔領域,西藏八宿風電項目矗立在平均海拔5050米的雪域高原,大唐僅用4個月就建成投產,創下全球高海拔風電建設新速度。這一速度可以看出大唐在極端環境下的工程組織能力、供應鏈保障能力和高反施工經驗。
在沙戈荒領域,赤峰渾善達克沙地80萬千瓦風電項目全速推進,投產后預計年減排二氧化碳超百萬噸;新疆哈密石城子100萬千瓦項目填補了國內“沙戈荒”光伏光熱協同開發的實證空白,為沙戈荒地區能源開發提供技術參考。
在綜合能源領域,托克托千萬千瓦級“風光火熱儲”綜合能源項目成為大唐的標桿之作。該項目通過多能協同提升綠電送出穩定性,成為蒙電進京的新標桿。托克托項目的特殊之處在于,它利用原有火電通道送出2000MW新能源,攻克了多類型寬頻振蕩耦合作用的國際技術難題,實現了傳統火電通道的高效復用。
在重大科技攻關方面,大唐自主開發的“卓曦”風電機組主控系統,實現750KW以上風電機組工控系統的國產化替代,打破了國外技術壟斷。
此外,多倫15萬千瓦風光制氫一體化示范項目完成行業首個自主知識產權綠電制氫耦合煤化工能量管理平臺開發,為傳統高碳煤化工行業綠色轉型提供示范樣板。內蒙古阿拉善基于5G+風電場無人化巡檢關鍵技術研發及應用,實現風機無人化巡檢,定檢、巡檢項目的替代比例高達86%。前者瞄準的是傳統產業的綠色轉型,后者聚焦的是存量資產的降本增效。
03
華電:大基地領跑、氫能全鏈條布局的前瞻者
“十四五”期間,華電資產總額突破1.3萬億元;2025年,華電新能登陸上交所主板,華電國際完成自成立以來最大規模資產重組,為綠色轉型注入強勁資本動力。
從能源數據看,華電的增速令人矚目。“十四五”期間,發電裝機達到2.8億千瓦,較“十三五”末增長68%,2025年發電量達7339億千瓦時;新能源裝機達到1.12億千瓦,較“十三五”末增長4.6倍;累計完成新能源核準2.3億千瓦,是“十三五”的15倍;非化石能源裝機占比52%,較“十三五”末提高20.8個百分點,轉型成效顯著。
項目方面,華電在大基地開發的居領跑地位。“十四五”以來,華電獲得4個千萬千瓦級“沙戈荒”新能源大基地牽頭開發權,基地數量和規模位居同類型企業首位。截至2025年底,國家第一、第二、第三批新能源大基地投產完成率均處于前列。

▲新疆天山北麓基地610萬千瓦新能源項目
全國首個610萬千瓦“沙戈荒”外送通道新能源項目——新疆天山北麓項目,每年輸送142億千瓦時綠電,成為華電大基地開發的標桿之作。
海上風電方面,華電在建及儲備規模超千萬千瓦,未來發展潛力巨大。

▲青海省首個綠電制氫項目——華電德令哈PEM電解水制氫示范工程項目
此外,華電在氫能賽道上蹄疾步穩,布局覆蓋了“制儲輸用”全鏈條。國內首臺(套)單堆兆瓦級青海德令哈PEM電解水制氫裝置、國內最大離網風電制氫遼寧鐵嶺項目均轉入商運;內蒙古華電達茂旗工業天然氣摻燒綠氫示范項目成功打通“風光制氫+摻氫管道輸送+工業供能”流程;遼寧調兵山45萬千瓦風電制氫耦合綠色甲醇項目開工建設。4個氫基能源及輸氫管道項目納入國家能源領域第一批氫能試點,為未來能源競爭搶占先機。
不僅項目方面遍地開花,華電也注重智能化應用,其自主研發基于AI大模型的集中功率預測系統,能匯聚塞外北風、西南雨霽的實時信息,在千里之外通過0和1的數字脈動,為遍布全國的風光場站提供精準的發電策略,成為遍布全國風光場站的“賽博軍師”。
04
國家電投:煤電、核電雙輪驅動的技術派
國家電投綠色轉型成效最為突出,截至2025年底,國家電投集團總裝機規模超2.9億千瓦,清潔能源裝機超2億千瓦,清潔能源裝機占比達74.15%,在五大集團中清潔能源占比最高,其中,風電裝機穩居全球第一,水電裝機突破2000萬千瓦,“十四五”期間,風電裝機規模增長2.4倍,光伏裝機規模增長3.1倍,在風電與光伏的互補協同上形成了獨特優勢。
內蒙古烏蘭察布基地一期120萬千瓦項目,是全球單體容量最大的陸上風電項目,每年發出綠電超35億千瓦時;青海共和、內蒙古達拉特、四川甘孜等一批大基地項目建成,為能源轉型寫下生動注腳。

▲內蒙古公司烏蘭察布風電基地一期600萬千瓦示范項目
值得一提的是,國家電投在清潔能源與傳統高載能產業融合方面,探索出了一條獨特路徑。在科爾沁草原腹地,內蒙古公司霍煤鴻駿鋁電公司電解車間內,一排排電解槽中液態電解質隨著電化學反應劇烈沸騰,驅動鋁液運轉的電能中,有近30%為綠電。風與火在此握手,煤與鋁在此融合,見證了變革的力量。
截至2025年底,國家電投鋁液綜合交流電耗完成國家階梯電耗13300千瓦時/噸分檔要求,清潔能源使用比例達46%,實現了從“煤電鋁”向“綠電鋁”的跨越式升級。這種“綠電+高載能產業”的協同模式,既解決了清潔能源的消納問題,又降低了高耗能產業的碳排放強度,在“雙碳”目標下具有較強的示范意義。
但翻開其2025年度十大新聞,真正占據核心篇幅的,是煤電技術的突破——通遼350兆瓦智慧熱電聯產機組具備20%—100%寬負荷調峰能力,為新能源并網騰出空間;織金“上大壓小”項目刷新世界首臺套紀錄;青海省投火電項目在世界海拔最高處實現高堿煤摻燒技術突破。這些“世界首臺”“世界海拔最高”的標簽,折射出的是一家傳統火電巨頭在存量資產上的技術野心。
核電領域同樣如此。海陽、廉江、白龍三大基地同步推進,備件100%國產化、閥門國產化、堵管系統國產化——這些自主化突破的密集落地,彰顯的是國家電投在“大國重器”上的戰略定力。
05
國家能源集團:煤電托底、新能源擴容的規模巨人
從增長數據看,“十四五”以來,國家能源集團電力總裝機增長52.5%,年發電量增長27.6%,發電量和供熱量均占全國八分之一份額,是國內能源供應的“壓艙石”。新能源裝機增長2倍,截至2025年底,國家能源集團風電裝機規模達7200萬千瓦。
國家能源集團的戰略邏輯極其清晰——依托煤電優勢,通過“風光火儲”一體化模式,在沙戈荒大基地建設中占據主導。
“風光火儲”一體化的核心邏輯的是“火電托底、新能源擴容”——依托現有火電的調節能力和送出通道,為新能源大規模并網、穩定外送提供保障,實現傳統能源與新能源的協同發展。
龍源電力寧夏騰格里“沙戈荒”新能源基地海原100萬千瓦風電項目,安裝140臺單機容量7.15兆瓦的風電機組,建成后每年可向湖南輸送清潔電能20.6億千瓦時,為沙戈荒地區能源與生態協同發展提供示范。
在技術與創新層面,國家能源集團同樣動作頻頻。龍源電力建成全球首座風漁融合漂浮式海上風電平臺,探索海上風電與海洋經濟融合的新模式。
智能化層面,國家能源集團發布全球首個千億級“擎源”發電行業大模型,深度賦能電力產業質效提升。
06
棋局已開,誰主沉浮?
透過這些趨勢不難發現,五大集團其實在用各自的實踐,回答著同一個時代命題:在“雙碳”目標指引下,擁有深厚傳統能源家底的央企,如何實現向清潔能源的平穩、高效轉型?
華能的答案是:以全地形作戰的系統集成能力,覆蓋最復雜的自然地理環境,在極端條件下構建不可替代的競爭壁壘。
華電的答案是:以大基地搶占規模份額,以氫能全鏈條布局未來,以智能化提升運營效率,多點發力筑牢轉型根基。
國家電投的答案是:把技術突破的重心錨定在煤電與核電,以寬負荷調峰、自主可控為清潔能源提供系統支撐,風電則承擔規模化協同的戰略角色。
國家能源集團的答案是:以煤電托底撬動風電登頂,以“風光火儲”一體化實現傳統與新能源的協同發展。
大唐的答案是:在高海拔、沙戈荒等他人不愿涉足的領域默默深耕,在國產化替代、技術難題攻克上構建差異化優勢。
這五種答案,沒有高下之分,只有路徑之別——都是五大集團立足自身資源稟賦,對能源轉型作出的最優探索。
而通過復盤五大發電集團“十四五”期間的發展成就,我們也能清晰捕捉到以下三個趨勢:
一:煤電未退,定位煥新
國家電投的寬負荷調峰技術,讓煤電機組能在20%—100%負荷區間靈活運行,為風電、光伏的波動性“兜底”;國家能源集團的“風光火儲”一體化布局,利用現有火電通道為新能源外送“搭橋”;大唐托克托項目,則用原有火電通道送出2000MW新能源,攻克了寬頻振蕩這一國際技術難題。
這些實踐清晰表明,煤電并未在“雙碳”目標下被簡單貼上“淘汰”標簽,而是褪去“主力電源”的舊身份,換上“調節電源”“系統支撐”的新角色,成為清潔能源轉型背后的“穩定器”。
在儲能技術尚未完全成熟、電網調節能力仍需提升的過渡期,煤電的靈活改造是支撐新能源大規模接入的最經濟、最可行的方案。五大集團的實踐表明,未來煤電的價值不再取決于“發了多少電”,而在于“能在多大范圍內調節”。
二:氫氨醇一體化成為風電行業全新賽道
華電的綠氫摻燒示范,把風電變成氫氣,再摻入天然氣管道;國家電投的綠氨全球認證,讓風電制氫合成氨,拿到全球通行證;大唐的綠電制氫耦合煤化工項目,讓風電為傳統化工廠提供綠色原料。
五大集團不約而同地將氫氨醇一體化,作為“風電+”多元延伸的核心方向。這一布局背后,是風電消納場景的一次重大躍遷。
氫氨醇一體化的本質,是解決風電消納的“時空錯配”問題。風電出力有間歇性,而工業用能需要連續性。將風電轉化為氫氣、氨氣、甲醇等化學產品,相當于把“不穩定”的電力轉化為“可儲存、可運輸”的能源載體,實現了從“單一電力輸出”到“多元化能源產品”的跨越。
五大集團的布局表明,風電的未來不僅是發電,更是“能源工廠”——生產綠氫、綠氨、綠色甲醇,為化工、交通、鋼鐵等難以電氣化的行業提供綠色原料。這條賽道的競爭,將在“十五五”全面展開。
三:數字化轉型,從“可選”變為“必選”
華電的AI集中功率預測系統,能為遍布全國的風光場站提供精準發電策略,讓每一縷風、每一束光都被精準預判;國家能源集團的“擎源”千億級發電大模型,把發電行業的運營邏輯裝進算法;國家電投的“1455”財務數智化系統,讓經營管理的每一個環節都在線上可視、動態可控。
“十四五”之前,數字化在電力行業更多是“錦上添花”的輔助工具。但五大集團的實踐表明,在新能源裝機規模持續擴容、電價市場化改革不斷深入的背景下,數字化能力的強弱,直接決定著企業的運營效率與盈利能力,成為央企轉型的“必修課”。
誰能在數字化上領先,誰就能在成本控制、市場響應、風險防范上占據主動。數字化轉型,已不再是“要不要做”的選擇題,而是“怎么做”的必答題。
以上三個趨勢,看似獨立,實則環環相扣。
煤電角色重塑,解決的是“存量資產怎么用”的問題——讓舊資產煥發新價值;氫氨醇一體化,解決的是“增量綠電往哪去”的問題——讓新產能找到新出路;數字化轉型,解決的是“運營效率怎么提”的問題——讓整個系統跑得更高效。
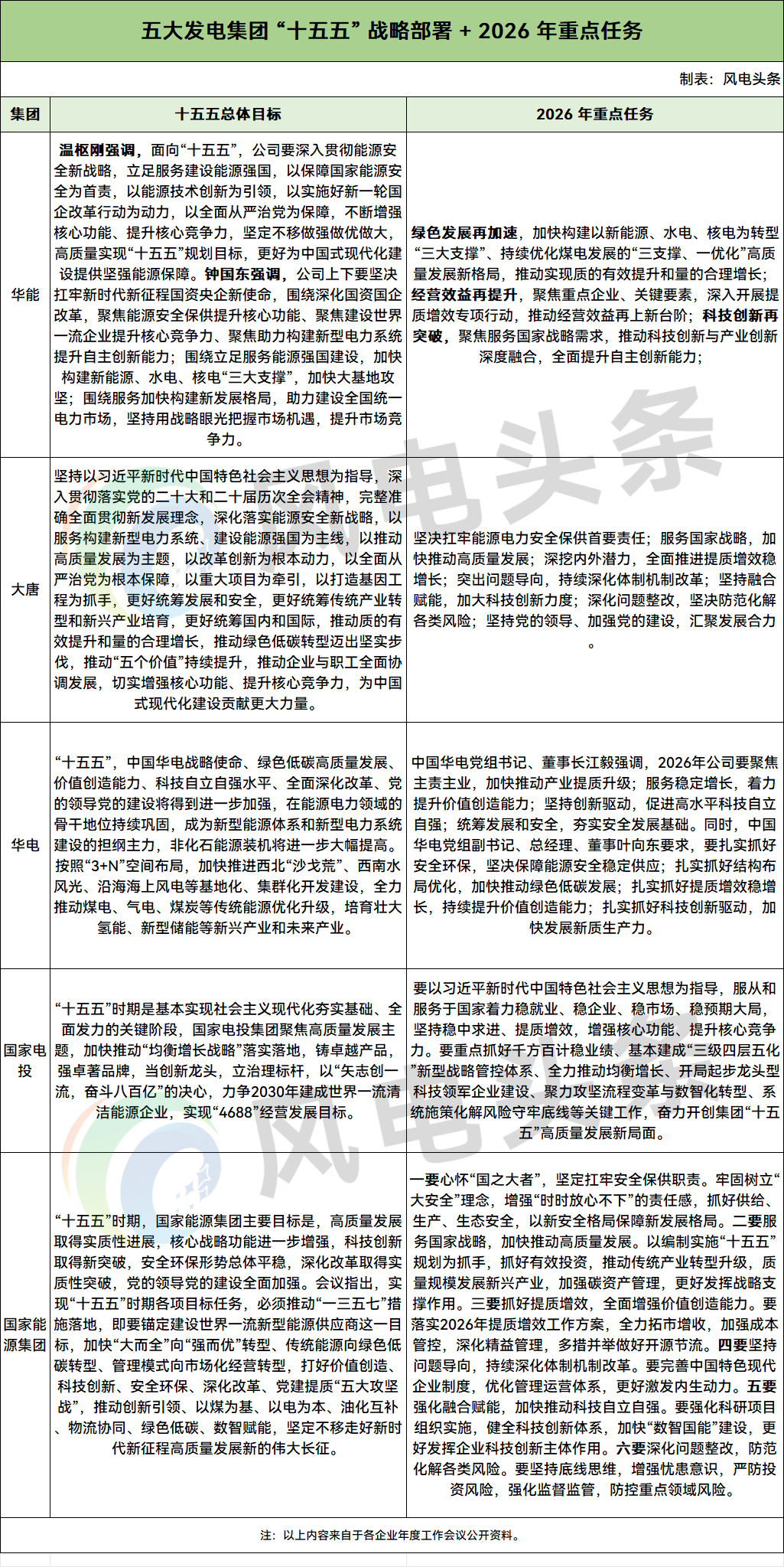
站在 “十五五” 開局新起點,五大集團已明確未來五年戰略方向與 2026 年重點任務,從綠色轉型、科技創新到能源保供全面發力,新一輪高質量發展路徑清晰可見。

“十四五”收官,五大集團轉型之路初顯成效;“十五五”啟幕,五大集團行業藍圖已然繪就。未來最值得期待的看點,正是五大發電集團的差異化轉型路徑,如何在持續變化的市場環境中迭代演進,在綠色發展的浪潮中走得更遠、更穩,共同引領中國風電行業邁向高質量發展的新階段。
注:數據、圖片素材來源于風電頭條、各企業官網。
國際風力發電網聲明:本文僅代表作者本人觀點,與國際風力發電網無關,文章內容僅供參考。凡注明“來源:國際風力發電網”的所有作品,版權均屬于國際風力發電網,轉載時請署名來源。
本網轉載自合作媒體或其它網站的信息,登載此文出于傳遞更多信息之目的,并不意味著贊同其觀點或證實其描述。如因作品內容、版權和其它問題請及時與本網聯系。

大金重工 2026-03-27
上海電氣 2026-03-27
光伏頭條 2026-03-27
山西電建三公司 2026-03-26
圖片正在生成中...