|
風電政策
來源:國家能源局
時間:2026-03-25
3月24日,國家能源局綜合司關于印發《2026年能源行業標準計劃立項指南》的通知。
文件指出,立項重點,緊密圍繞構建新型能源體系工作任務,保障能源安全和綠色低碳轉型,促進能源新技術、新產業、新業態發展,突出重點領域和關鍵技術要求,提出能源行業標準計劃。對于具有一定應用前景但尚在發展的技術或變化較快的新產業、新業態、新模式,探索通過標準化指導性技術文件予以支持。鼓勵民營企業、外資企業等各類主體參與標準制修訂工作。支持對標國際先進,立足行業發展實際,推動國際標準和能源領域標準互促轉化,推進標準體系兼容。
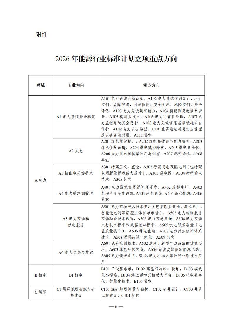
2026年能源行業標準計劃立項重點領域包括8項,分別是電力,核電,煤炭,油氣,新能源和可再生能源,新型儲能和氫能,煉油、煤制油氣和綠色燃料,能源碳管理和產業創新融合發展。
其中,新能源和可再生能源作為重點方向之一,包括水電(含抽水蓄能)、風電、光伏和光熱、可再生能源綜合開發利用、綠證和綠色電力消費等多個細分領域。
詳情如下:

國家能源局綜合司關于印發《2026年能源行業標準計劃立項指南》的通知








國際風力發電網聲明:本文僅代表作者本人觀點,與國際風力發電網無關,文章內容僅供參考。凡注明“來源:國際風力發電網”的所有作品,版權均屬于國際風力發電網,轉載時請署名來源。
本網轉載自合作媒體或其它網站的信息,登載此文出于傳遞更多信息之目的,并不意味著贊同其觀點或證實其描述。如因作品內容、版權和其它問題請及時與本網聯系。

明陽集團 23小時前
大金重工 2026-03-27
中國電建華東總部 2026-03-27
風電頭條 2026-03-27
阿克蘇諾貝爾 2026-03-26
新能源云平臺 2026-03-26
圖片正在生成中...