|
風電政策
來源:風電頭條
時間:2026-04-01
3月31日,甘肅省人民政府下發《甘肅省“新能源+”行動實施方案》。
內容指出,為加快推進能源強省建設,創新拓展新能源開發利用新模式,推動新能源與多產業、多領域系統集成,全力打造全國重要的新能源及新能源裝備制造基地,結合實際,制定本方案。
主要目標是:到2030年,建成一批具有典型性、代表性的“新能源+”項目,集成融合成為新能源發展的重要方式,新能源裝機規模達到1.6億千瓦,全省新增用電量需求主要由新增新能源發電滿足,新能源利用率保持在合理水平,全國重要的新能源及新能源裝備制造基地基本建成。
“新能源+多能互補”行動方面:
推進煤炭與新能源融合發展。支持煤炭企業統籌煤炭與煤電、新能源產業布局,加大新能源投資開發力度。充分利用采煤沉陷區、工業廣場、排土場、復墾區等場地,加快發展礦區風電光伏產業。因地制宜建設礦區智能微電網,有序開展綠電直連,鼓勵參與綠證綠電交易,擴大礦區綠色電力使用比例。支持礦區布局建設充換電站、加氫站,鼓勵建設“光儲充放”多功能綜合一體站,完善礦區綠色交通服務基礎設施。(省能源局、省發展改革委、國網甘肅省電力公司按職責分工負責)
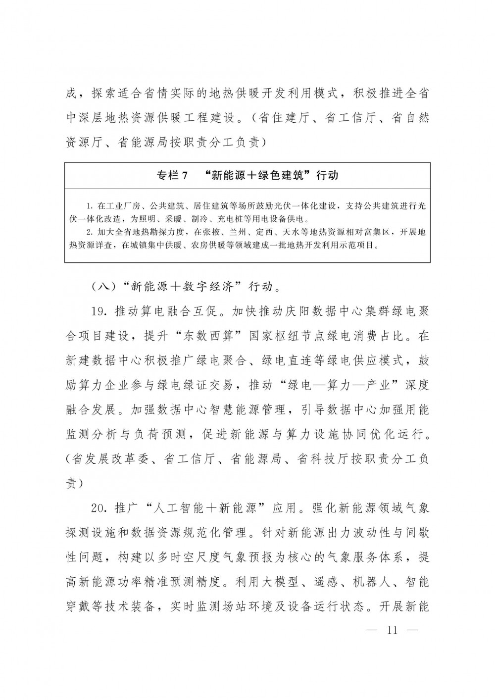
強化多品類清潔能源協同發展。統籌用好太陽能、風能、氫能、余熱余壓余氣等多種能源,構建供電、供氫、供熱(冷)、供氣等協同聯動的清潔能源供給體系。深化隴東南地區白龍江流域水風光一體化、甘肅南部清潔能源基地等項目研究論證,適時啟動項目前期工作。支持具備條件的存量新能源場站改造升級,采用綠電直連等方式直供就近新增用電負荷。積極推進光熱發電項目建設,鼓勵配置或預留電加熱系統,探索光熱與風電、光伏一體化調度運營。支持新能源外送基地配套建設光熱發電項目,提升基地清潔電力外送比例。(省能源局、省發展改革委、國網甘肅省電力公司按職責分工負責)
“新能源+綠色園區”行動方面:
加快建設零碳園區。以國家級新區、高新技術產業開發區等為重點,大力發展綠電直連、智能微電網、綠電聚合等綠色用能模式,創建一批零碳園區。堅持“以綠制綠”,鼓勵重點用能企業自主投資建設分布式風光電站、微型電網和新型儲能系統,推動建設綠色工廠、零碳工廠。鼓勵工業園區或重點用能企業建設地熱能供暖和制冷系統。
加快構建新能源集成融合裝備制造產業體系。發揮新能源建設的撬動作用,促進新能源與新能源裝備制造產業有機結合。積極爭取規劃建設更多隴電外送工程,吸引受端裝備制造產業落地。持續擴大酒泉陸上風電裝備基地規模,推進金昌、武威、張掖等地儲能裝備、智能運維產業延鏈補鏈。加速布局老舊風電光伏設備及廢舊電池回收利用、公共檢測等新能源裝備制造服務產業。鼓勵企業“走出去”,開展境外綠色投資、綠色建設、綠色運營。

“新能源+鄉村振興”行動方面:
深入推進馭風沐光行動。加快推動馭風沐光項目建設,通過土地使用權入股、設置公益崗位、收益分紅等“村企合作”方式,帶動鄉村集體經濟增收創收。持續推動配電網改造升級,提高電網對分布式電源的接納、配置和調控能力。鼓勵發電企業采用適宜鄉村環境的節地型、低噪聲、高效率、智能化的風電機組和技術。落實綠色金融和鄉村振興金融政策,創新投融資方式,推動馭風沐光項目順利實施。
“新能源+生態保護”行動方面:
加快推進“光伏治沙”示范工程。積極爭取林草濕荒一體化保護修復、鞏固防沙治沙成果、“生態產業化、產業生態化”等方面國家政策支持,加快建設涼州區九墩灘千萬千瓦級光伏治沙示范基地項目。積極推進荒漠化防治與風電光伏一體化工程。探索“光伏+生態治理與修復”高效融合發展防沙治沙新模式。
“新能源十數字經濟”行動方面:

“新能源+科技賦能”行動方面:
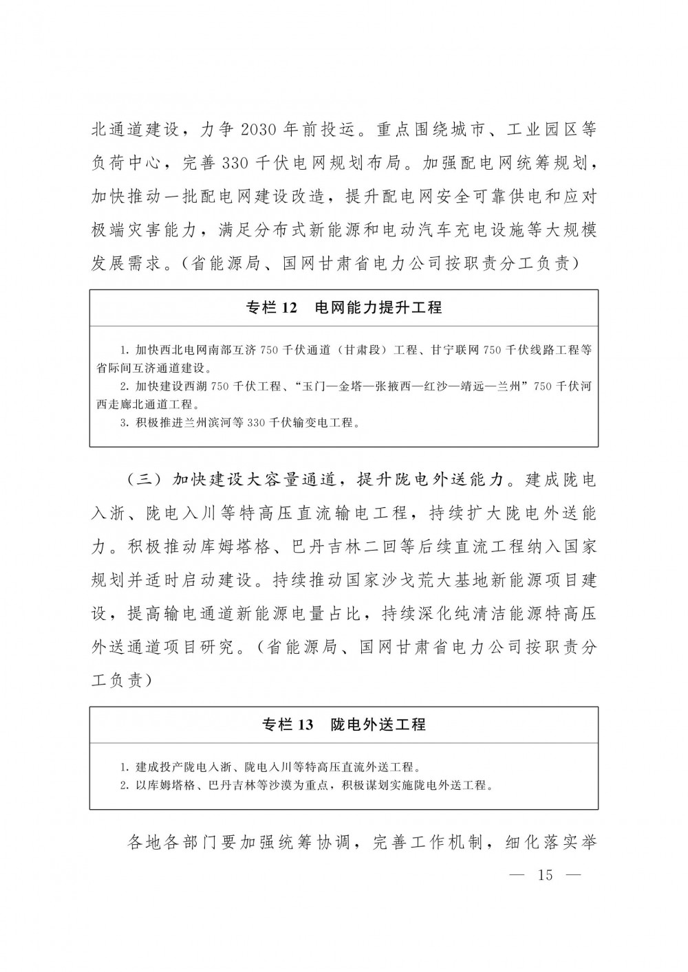
提升科技攻關水平。以定向組織、揭榜掛帥等方式,開展光伏、風電、光熱和先進核能高效綜合利用及裝備制造關鍵技術攻關。在新型能源領域繼續布局建設一批重點實驗室、技術創新中心等,引導資金、技術、人才等要素聚集。試點高比例新能源特高壓柔性直流輸電。推廣構網型控制技術,提高新能源涉網性能和主動支撐能力。
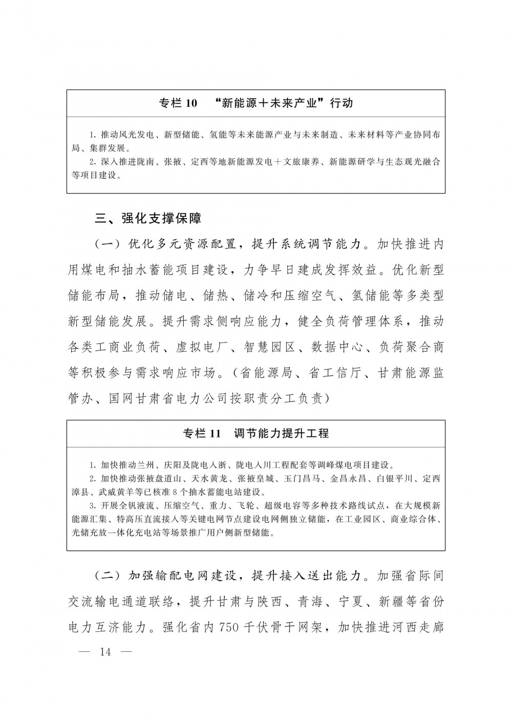
“新能源+未來產業”行動方面:

文件原文:
















國際風力發電網聲明:本文僅代表作者本人觀點,與國際風力發電網無關,文章內容僅供參考。凡注明“來源:國際風力發電網”的所有作品,版權均屬于國際風力發電網,轉載時請署名來源。
本網轉載自合作媒體或其它網站的信息,登載此文出于傳遞更多信息之目的,并不意味著贊同其觀點或證實其描述。如因作品內容、版權和其它問題請及時與本網聯系。

全國公共資源交易平臺(西藏自治區-林芝市) 1天前
中國電建華東總部 2026-03-27
中國電建貴陽院 2026-03-27
中國能建科技公司 2026-03-27
上海電氣 2026-03-27
東方電氣 2026-03-27
圖片正在生成中...