|
風電企業
來源:龍源電力
時間:2025-11-17
11月15日,龍源電力集團股份有限公司發布關于設立如東龍源新能源有限公司等三家控股子公司暨關聯交易的公告。
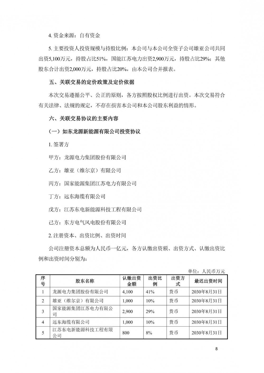
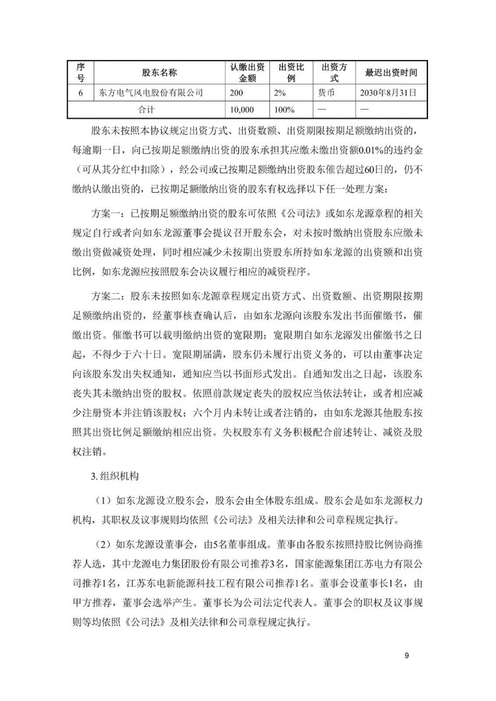
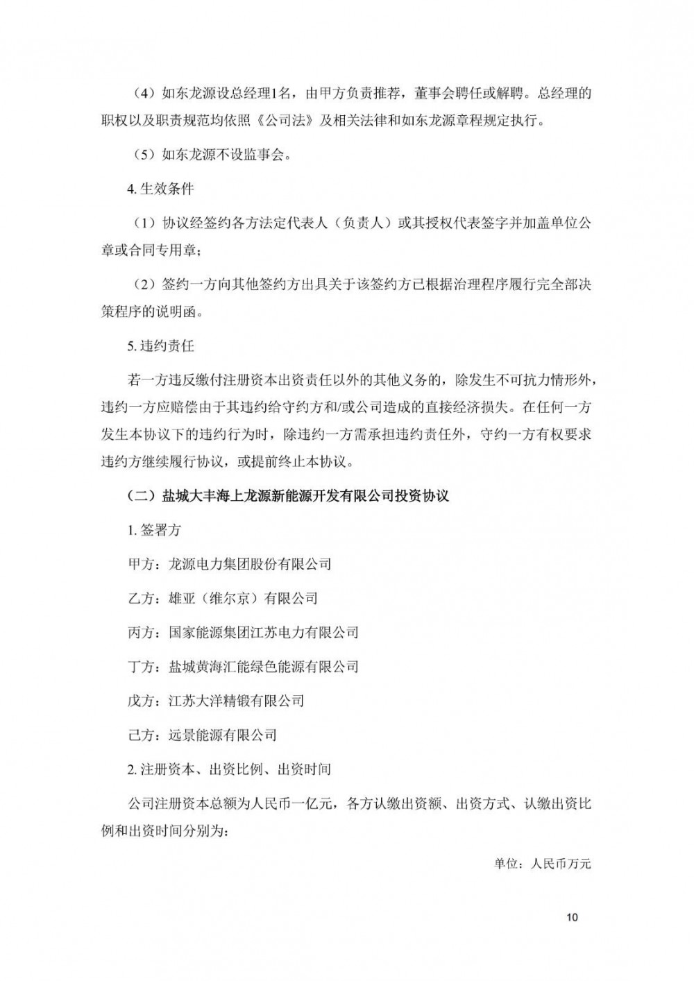
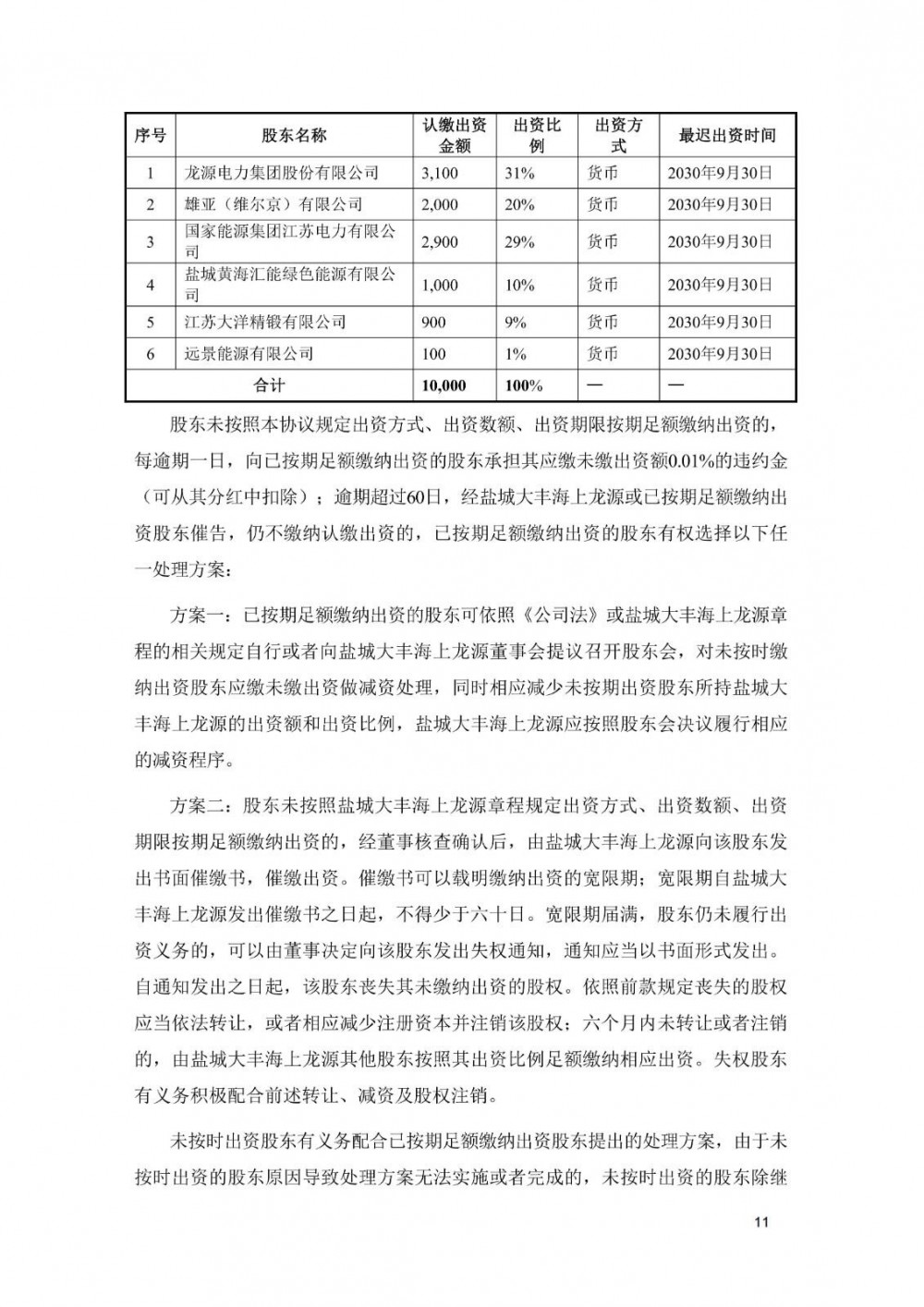
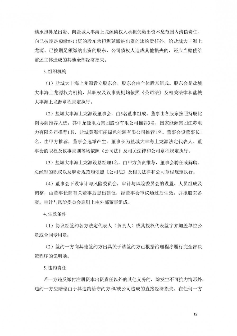
公告顯示,龍源電力集團股份有限公司(以下簡稱“龍源電力”)及本公司全資子公司雄亞(維爾京)有限公司(以下簡稱“雄亞公司”)擬與國家能源集團江蘇電力有限公司(以下簡稱“國能江蘇電力”)及其他交易對方分別簽訂投資協議,共同出資設立如東龍源新能源有限公司、鹽城大豐海上龍源新能源開發有限公司以及射陽龍源新能源有限公司(暫定名,最終以公司登記機關核定為準)。
三家控股子公司注冊資本均為1億元,經營范圍均包括:發電業務、輸電業務、供(配)電業務;建設工程施工(除核電站建設經營、民用機場建設);建設工程勘察;建設工程設計;風力發電技術服務;太陽能發電技術服務;海上風電相關系統研發;儲能技術服務;海洋工程平臺裝備制造等。
如東龍源新能源有限公司由龍源電力、雄亞公司、國能江蘇電力、遠東海纜有限公司、江蘇東電新能源科技工程有限公司、東方電氣風電股份有限公司共同持股。
鹽城大豐海上龍源新能源開發有限公司由龍源電力、雄亞公司、國能江蘇電力、鹽城黃海匯能綠色能源有限公司、江蘇大洋精鍛有限公司、遠景能源有限公司共同持股。
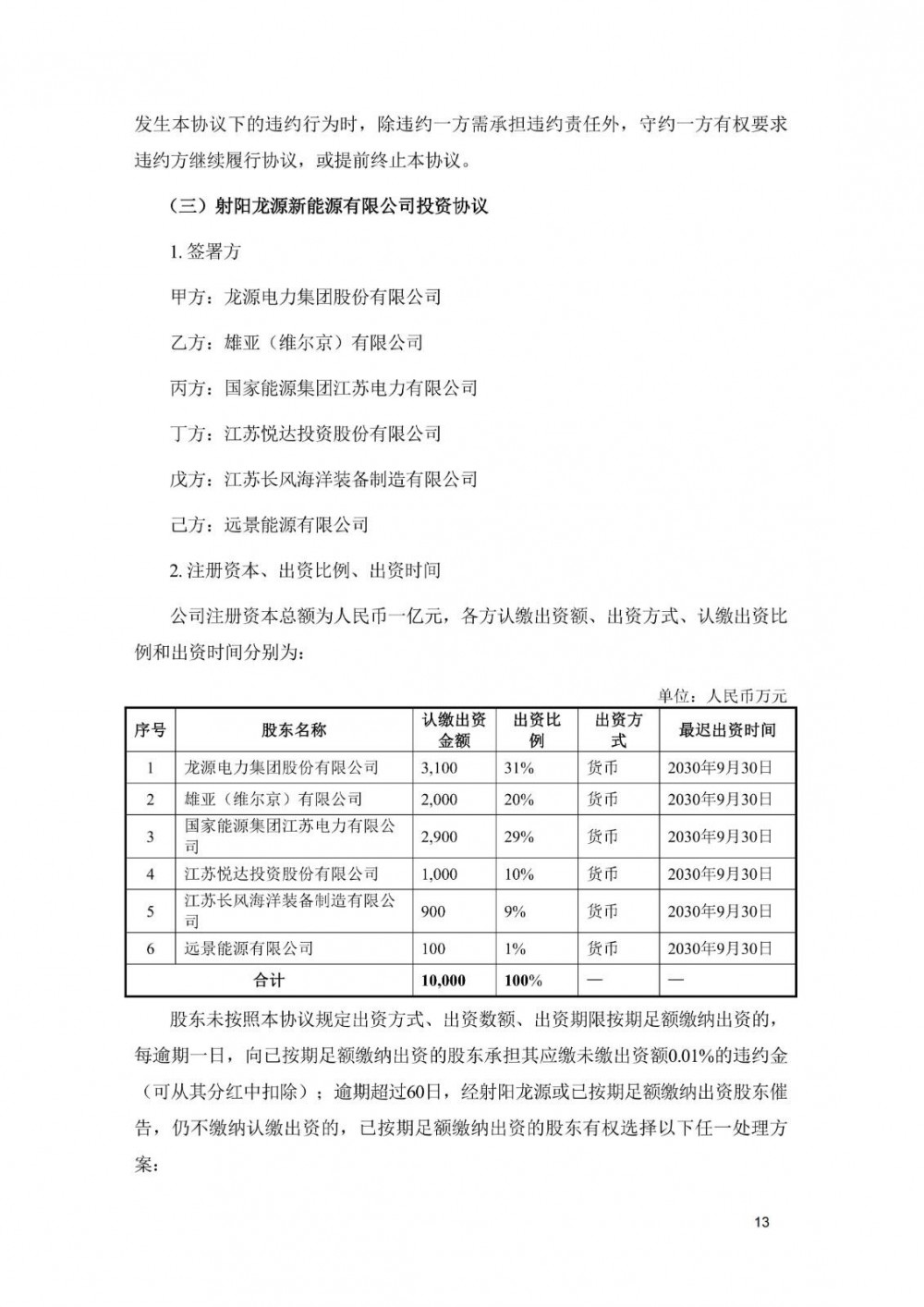
射陽龍源新能源有限公司由龍源電力、雄亞公司、國能江蘇電力、江蘇悅達投資股份有限公司、江蘇長風海洋裝備制造有限公司、遠景能源有限公司共同持股。


公告指出,本次設立控股子公司,旨在充分利用和調動國能江蘇電力以及各參股方在當地的資源優勢,從而進一步發揮龍源電力在海上風電領域的專業特長和技術優勢,實現強強聯合,共同開發建設和運營江蘇如東H16#15萬千瓦風電項目、大豐H20#40萬千瓦海上風電項目、射陽海上南區H7#75萬千瓦風電項目。
公告如下:

















國際風力發電網聲明:本文僅代表作者本人觀點,與國際風力發電網無關,文章內容僅供參考。凡注明“來源:國際風力發電網”的所有作品,版權均屬于國際風力發電網,轉載時請署名來源。
本網轉載自合作媒體或其它網站的信息,登載此文出于傳遞更多信息之目的,并不意味著贊同其觀點或證實其描述。如因作品內容、版權和其它問題請及時與本網聯系。

江蘇省國信集團 5小時前
華能清潔能源研究院 1天前
廣州打撈局 1天前
國際能源網編譯 3天前
國際能源網編譯 3天前
國際能源網編譯 3天前
圖片正在生成中...