|
風電招標
來源:風電頭條
時間:2025-11-30
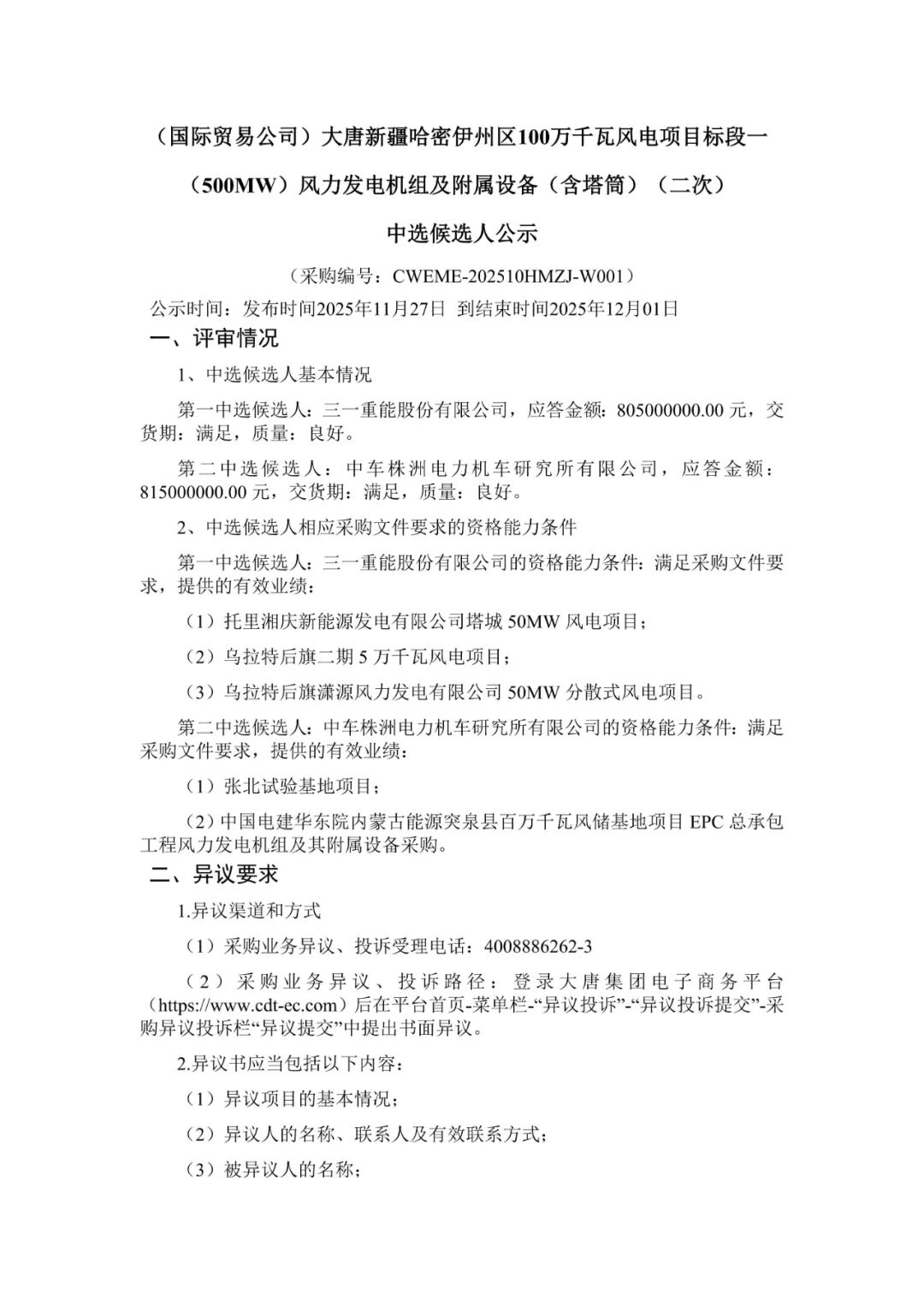
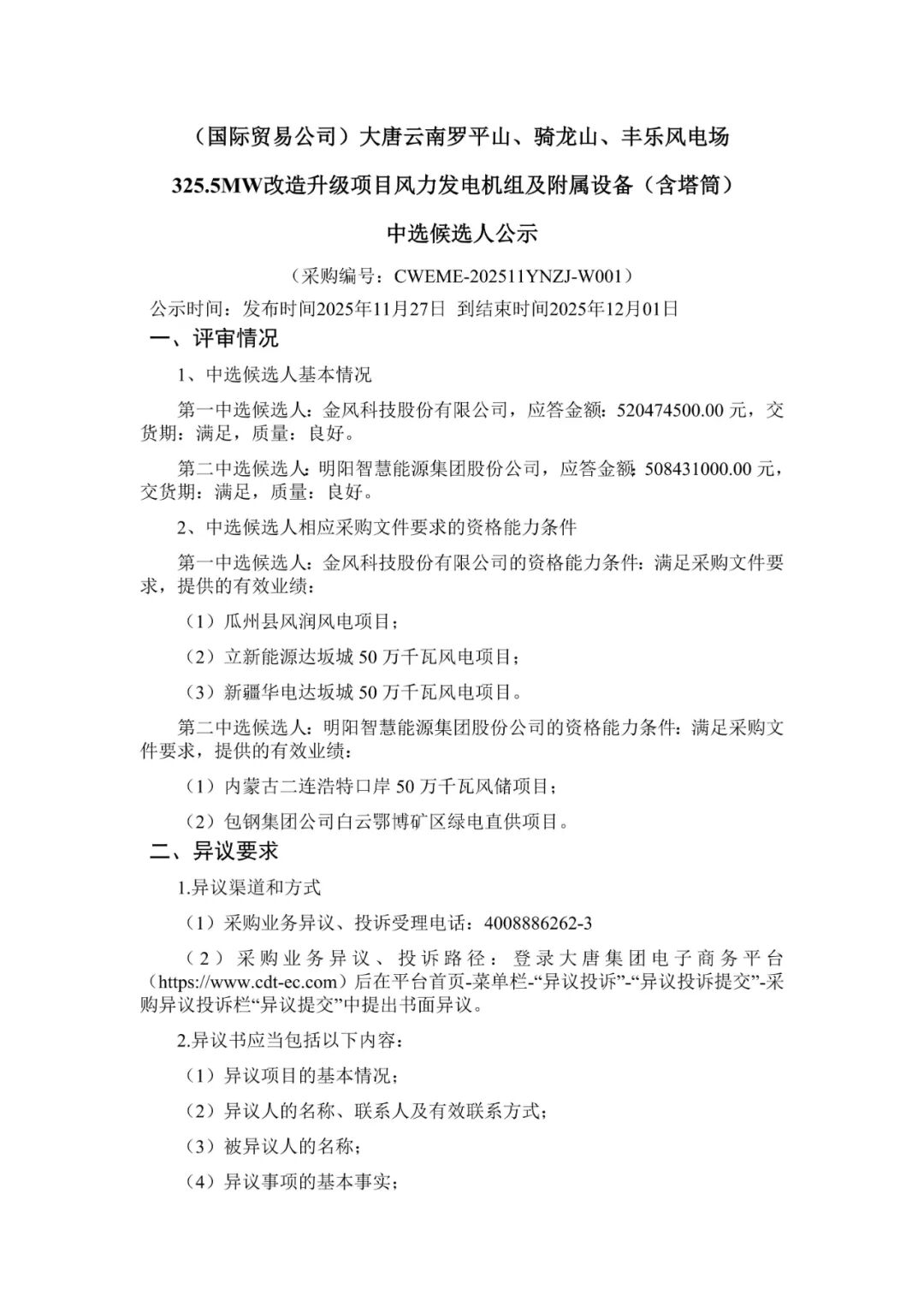
風電頭條獲悉,11月27日,大唐云南羅平山、騎龍山、豐樂風電場325.5MW改造升級項目、大唐海南儋州120萬千瓦海上風電項目二場址(600MW)、大唐新疆哈密伊州區100萬千瓦風電項目標段一(500MW)風力發電機組采購中標候選人公示,規模合計1425.5MW。
根據公示,三一重能、明陽智能、金風科技作為第一中標候選人預中標。

根據招標公示,大唐云南羅平山、騎龍山、豐樂風電場325.5MW改造升級項目總容量325.5MW,總容量不允許上下浮動,8MW≤單機容量≤13MW,機組數量固定為31臺;允許最多三種機型混排;接受最多3臺機組降容;葉輪直徑200m及以上;輪轂高度不低于115m;葉片運行最低點距地距離不低于10m;塔筒形式為剛性鋼塔。交貨日期:2026年4月-2026年8月。
大唐海南儋州120萬千瓦海上風電項目二場址(600MW)位于海南省儋州市,總容量600MW,允許浮動,浮動范圍為600MW≤總容量≤610MW,單機容量10MW,輪轂高度不低于140m;葉輪直徑不低于240m;不接受降容;允許混排(即單機容量相同,輪轂高度、葉輪直徑不同);限定鋼塔。交貨日期:2026年4月-2026年10月。
大唐新疆哈密伊州區100萬千瓦風電項目標段一(500MW)位于新疆維吾爾自治區哈密市,總容量500MW,不允許上下浮動,單機容量≥8MW,不允許混排,允許單機降容運行;220m≤葉輪直徑;輪轂高度≤130m(葉片運行最低點距地≥15米);限定剛性鋼塔。交貨日期:2026年3月開始供貨,2026年4月30日完成18臺,2026年6月30日供貨完畢。
公告如下:






來源:大唐電子商務平臺
國際風力發電網聲明:本文僅代表作者本人觀點,與國際風力發電網無關,文章內容僅供參考。凡注明“來源:國際風力發電網”的所有作品,版權均屬于國際風力發電網,轉載時請署名來源。
本網轉載自合作媒體或其它網站的信息,登載此文出于傳遞更多信息之目的,并不意味著贊同其觀點或證實其描述。如因作品內容、版權和其它問題請及時與本網聯系。

江蘇省國信集團 5小時前
華能清潔能源研究院 1天前
廣州打撈局 1天前
國際能源網編譯 3天前
國際能源網編譯 3天前
國際能源網編譯 3天前
圖片正在生成中...