|
風電資訊
來源:風電頭條
時間:2025-11-30
風電頭條為您精選一周內風電行業代表性的事件,歡迎讀者朋友在文末“寫留言”處,與我們互動、交流、探討。

風電政策
國家政策
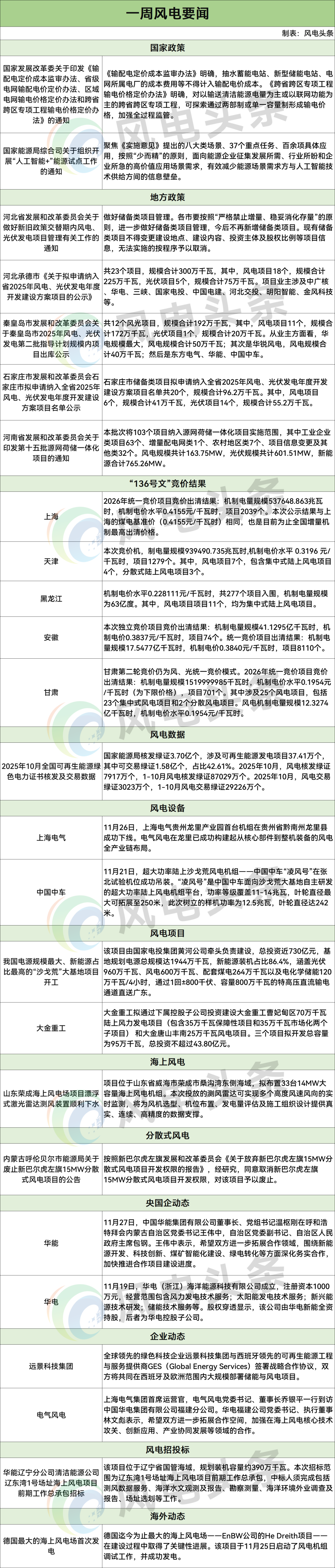
1、促進新能源消納利用!國家發改委印發最新輸配電定價辦法
11月27日,國家發改委印發《輸配電定價成本監審辦法》《省級電網輸配電價定價辦法》《區域電網輸電價格定價辦法》和《跨省跨區專項工程輸電價格定價辦法》。其中,《輸配電定價成本監審辦法》明確,抽水蓄能電站、新型儲能電站、電網所屬電廠的成本費用等不得計入輸配電價成本。《跨省跨區專項工程輸電價格定價辦法》明確,對以輸送清潔能源電量為主或以聯網功能為主的跨省跨區專項工程,可探索通過兩部制或單一容量制形成輸電價格,加強全過程監管。(來源:國家發改委)
2、國家能源局組織開展“AI+”能源試點工作
11月28日,國家能源局綜合司發布關于組織開展“人工智能+”能源試點工作的通知。聚焦《實施意見》提出的八大類場景、37個重點任務、百余項具體應用,按照“少而精”的原則,面向能源企業征集發展所需、行業所盼和企業所急的高價值應用場景需求,有效減少能源場景需求方與人工智能技術供給方間的信息壁壘。申報單位通過省級能源主管部門和中央企業兩個渠道申報。省內能源企業通過省級能源主管部門申報。省級能源主管部門推薦數量不超過5個,并按優先級排序后上報。能源央企通過集團總部申報,每家能源央企推薦數量不超過5個。央企通過所在地能源主管部門渠道申報的,同時納入地方政府及本單位推薦名額。(來源:國家能源局)
地方政策
1、不再新增儲備類項目!河北新舊政策交替期風光項目管理辦法發布
近日,河北省發展和改革委員會發布關于做好新舊政策交替期內風電、光伏發電項目管理有關工作的通知。內容指出,做好儲備類項目管理。各市要按照“嚴格禁止增量、穩妥消化存量”的原則,進一步做好儲備類項目管理,今后不再新增儲備類項目。現有儲備類項目不得變更建設地點、建設內容、投資主體及股權比例等項目信息,無法實施的按程序予以取消。(來源:河北省發展和改革委員會)
2、河北承德擬申報省3GW風光項目:業主涉及中廣核、華電、三峽等
11月24日,河北承德市發展和改革委員會發布關于擬申請納入省2025年風電、光伏發電年度開發建設方案項目的公示。根據公示,共23個項目,規模合計300萬千瓦,其中,風電項目18個,規模合計225萬千瓦,光伏項目5個,規模合計75萬千瓦。項目業主涉及中廣核、華電、三峽、國家電投、中國電建、河北交投、明陽智能、金風科技等。(來源:承德市發展和改革委員會)
3、河北秦皇島公示1.92GW風光項目:華電、華銳風電等領銜
近日,秦皇島市發展和改革委員會發布關于秦皇島市2025年風電、光伏發電第二批指導計劃規模內項目出庫公示。根據公示,共12個風光項目,規模合計192萬千瓦,其中,風電項目11個,規模合計172萬千瓦,光伏項目1個,規模合計20萬千瓦。從業主方面看,華電規模最大,風電規模合計50萬千瓦;其次是華銳風電,風電規模合計40萬千瓦;然后是東方電氣、華能、中國中車。(來源:秦皇島市發展和改革委員會)
4、河北石家莊申報962MW風光項目
11月27日,河北石家莊市發展和改革委員會發布《石家莊市擬申請納入全省2025年風電、光伏發電年度開發建設方案項目名單公示》。石家莊市儲備類項目擬申請納入全省2025年風電、光伏發電年度開發建設方案項目名單共20個,規模合計96.2萬千瓦。其中,風電項目6個,規模合計41萬千瓦,光伏項目14個,規模合計55.2萬千瓦。(來源:石家莊市發展和改革委員會)
5、河南第十五批765MW源網荷儲一體化項目清單公布
近日,河南省發改委發布《關于印發第十五批源網荷儲一體化項目的通知》。內容指出,本批次將103個項目納入源網荷儲一體化項目實施范圍,其中工業企業類項目63個、增量配電網類1個、農村地區類7個、項目信息變更及其他類32個。風電規模共計163.75MW,光伏規模共計601.51MW,新能源合計765.26MW。(來源:河南省發改委)
行業動態
1、G20峰會明確:2030年全球可再生能源裝機容量增至三倍!
11月22日,二十國集團(G20)領導人第二十次峰會在南非約翰內斯堡開幕。南非國際關系與合作部長羅納德·拉莫拉在當天下午召開的記者發布會上表示,與會各方已就會議核心議程達成共識,并通過《二十國集團領導人約翰內斯堡峰會宣言》。其中,宣言強調,支持通過現有目標與政策,共同推動到2030年全球可再生能源裝機容量增至三倍,全球年均能源效率提升速率增至兩倍,并相應支持在符合各國國情的情況下,到2030年其他零排放與低排放技術的落實工作,包括碳減排和移除技術。(來源:外交部)
“136號文”競價結果
1、上海機制電價競價結果公示:0.4155元/kWh
11月24日,國網新能源云公示上海市2025~2026年機制電價競價結果。根據公示結果,2026年統一競價項目競價出清結果:機制電量規模537648.863兆瓦時,機制電價水平0.4155元/千瓦時,項目2039個。本次公示結果與上海的煤電基準價(0.4155元/千瓦時)相同,也是目前為止全國增量機制最高出清價格。(來源:國網新能源云)
2、天津機制電價競價結果:0.3196元/kWh,1279個項目,電量9.3949億千瓦時
11月24日,國網新能源云公示天津市2025~2026年機制電價競價結果。根據公示,本次競價機,制電量規模939490.735兆瓦時,機制電價水平 0.3196 元/千瓦時,項目1279個。其中,風電項目7個,包含集中式陸上風電項目4個,分散式陸上風電項目3個。(來源:國網新能源云)
3、黑龍江機制電價結果:0.2281元/kWh,277個項目
11月24日,黑龍江公示2025-2026年度機制電價競價出清結果。根據公示,機制電價水平0.228111元/千瓦時,共277個項目入圍,機制電量規模為63億度。其中,風電項目項目11個,均為集中式陸上風電項目。(來源:國網新能源云)
4、安徽機制電價競價結果:統一競價0.3840元/kWh,獨立競價0.3837元/kWh
11月23日,安徽公示2025-2026年新能源增量項目機制電價競價結果。根據公示:本次獨立競價項目競價出清結果:機制電量規模41.1295億千瓦時,機制電價0.3837元/千瓦時,項目74個。統一競價項目出清結果:機制電量規模17.5477億千瓦時,機制電價0.3840元/千瓦時,項目8110個。(來源:國網新能源云)
5、甘肅第二輪競價結果公示:仍為下限價格0.1954元/度
11月28日,國網新能源云公示2025年度第二批次增量新能源項目機制電價競價結果。甘肅第二輪競價仍為風、光統一競價模式。根據公示,2026年統一競價項目競價出清結果:機制電量規模1519999985千瓦時,機制電價水平0.1954元/千瓦時(為下限價格),項目701個。其中涉及25個風電項目,包括23個集中式風電項目和2個分散風電項目。風電機制電量規模12.3274億千瓦時,機制電價水平0.1954元/千瓦時。(來源:新能源云)
風電數據
1、國家能源局:10月份風電核發綠證7917萬個,交易綠證3023萬個
11月25日,國家能源局發布2025年10月全國可再生能源綠色電力證書核發及交易數據。數據顯示,2025年10月,國家能源局核發綠證3.70億個,涉及可再生能源發電項目37.41萬個,其中可交易綠證1.58億個,占比42.61%。2025年10月,風電核發綠證7917萬個,1-10月風電核發綠證87029萬個。2025年10月,風電交易綠證3023萬個,1-10月風電交易綠證29226萬個。(來源:國家能源局)
2、2025年10月底,安徽阜陽市風電裝機103.9萬千瓦
截至2025年10月底,安徽阜陽市非水可再生能源裝機達到689.14萬千瓦、居全省第二,同比增長19.6%,約占阜陽市電力總裝機的67.9%,其中,風電裝機103.9萬千瓦,集中式光伏132.59萬千瓦,分布式光伏426.55萬千瓦,生物質發電裝機26.1萬千瓦。(來源:阜陽市發展和改革委員會)
風電設備
1、上海電氣貴州龍里產業園首臺機組成功下線
11月26日,上海電氣貴州龍里產業園首臺機組在貴州省黔南州龍里縣成功下線。自2024年10月園區首支葉片成功下線以來,僅用一年時間,整機產線即完成全面建設與系統調試,再次展現了“電氣風電速度”。這一重要進展不僅體現了電氣風電高效的項目執行與資源整合能力,更標志著電氣風電在龍里已成功構建起從核心部件到整機裝備的風電全產業鏈布局。(來源:上海電氣風電集團)
2、中國中車“凌風號”12.5兆瓦超大功率風電機組成功吊裝
11月21日,超大功率陸上沙戈荒風電機組——中國中車“凌風號”在張北試驗機位成功吊裝。“凌風號”是中國中車面向沙戈荒大基地自主研發的超大功率陸上風電機組平臺,功率等級覆蓋11-14兆瓦,葉輪直徑最大可拓展至250米,此次樹立的樣機功率為12.5兆瓦,葉輪直徑達242米。以年均風速7.5米每秒計算,“凌風號”單臺機組每年可發電約3800萬度。(來源:中國中車)
3、特變電工新能源變壓器獲歐盟CE+北美UL雙認證
近日,特變電工電裝集團衡變公司自主研發的SFL系列35千伏新能源變壓器成功獲取歐盟CE認證與北美UL認證。此次獲得認證的SFL系列變壓器主要面向新能源發電及儲能系統配套場景,可適用于歐美市場對光伏、風電等領域的變壓器需求。(來源:特變電工)
4、包鋼股份稀土高強風電鋼推動蒙西新能源項目高質量建設
近日,蒙西區域火電機組靈活性改造消納新能源項目正式啟動。包鋼股份稀土高強風電鋼將為該項目超百臺10MW雙饋智能風電機組提供關鍵結構材料支撐。包鋼股份提供的高性能稀土高強風電鋼板,在材料強度、低溫韌性、耐候性能及輕量化等方面具備顯著優勢,能夠保障風電機組在復雜嚴苛環境下的長期穩定運行。(來源:包鋼集團)
5、陜西榆林武家莊項目首套塔筒順利發貨
11月23日,由長治公司承制的榆林武家莊項目首套塔筒從山西平順生產基地啟程,運往陜西府谷縣項目現場。該項目位于陜西省榆林市府谷縣武家莊鎮,計劃安裝16套分片式塔筒,總工程量達7993噸,配套用于16臺東方風電6.25兆瓦風力發電機組。(來源:四局裝備)
6、江西崇義鉛廠風電場項目首套塔筒順利發貨
11月25日,由德昌分公司承制的江西崇義鉛廠風電場項目首套塔筒順利發貨。該項目位于江西省贛州市崇義縣及大余縣境內、崇義縣鉛廠鎮東面約7千米。本期裝機容量為50兆瓦,共安裝8臺明陽6.25兆瓦風力發電機組。(來源:四局裝備)
風電項目
1、我國電源規模最大、新能源占比最高的“沙戈荒”大基地項目開工
11月27日,青海海南清潔能源外送基地電源項目開工活動在青海西寧舉行。據悉,該項目是全國電源規模最大、新能源占比最高的外送基地,由國家電投集團黃河公司牽頭負責建設,總投資近730億元,基地規劃電源總規模達1944萬千瓦,新能源裝機占比86.4%,涵蓋光伏960萬千瓦、風電600萬千瓦、配套煤電264萬千瓦以及電化學儲能120萬千瓦/4小時,通過1回±800千伏、容量800萬千瓦的特高壓直流輸電通道直送廣東。(來源:國家電力投資集團有限公司)
2、大金重工擬投建950MW風電項目
11月22日,大金重工發布《關于投資建設河北唐山95萬千瓦陸上風力發電項目的公告》。公告指出,大金重工擬通過下屬控股子公司投資建設大金重工曹妃甸區70萬千瓦陸上風力發電項目(包含35萬千瓦保障性項目和35萬千瓦市場化兩個子項目) 和大金唐山豐南25萬千瓦風電項目。上述項目已被河北省發展和改革委員會列入2024年風電、光伏發電開發建設方案,并完成投資項目核準。三個項目擬開發總容量為95萬千瓦,總投資不超過43.80億元。(來源:大金重工)
3、內蒙古呼倫貝爾市啟動750MW上網消納風電項目競爭性優選
11月24日,內蒙古呼倫貝爾市能源局發布關于開展呼倫貝爾市2025年上網消納風電項目競爭性優選的公告。總規模75萬千瓦,擬分為牙克石牧原鎮風電、牙克石莫拐農場西部風電和牙克石莫拐農場東部風電3個項目建設。每個項目最小規模不低于10萬千瓦,最大規模不超過25萬千瓦。(來源:呼倫貝爾市能源局)
4、950MW!內蒙古赤峰市啟動上網消納風電項目競配
11月27日,內蒙古自治區公共資源交易網發布開展赤峰市2025年上網消納風電項目競爭性配置服務項目公告(代發)。項目建設總規模95萬千瓦,分別為:巴林右旗15萬千瓦風電項目1個、巴林右旗30萬千瓦風電項目1個、翁牛特旗20萬千瓦風電項目1個、敖漢旗20萬千瓦風電項目1個、寧城縣10萬千瓦風電項目1個。(來源:內蒙古自治區公共資源交易網)
5、內蒙古礦業140MW風電項目核準落地
11月20日,內蒙古礦業宏大實業火電機組靈活性改造配套140MW風電項目正式取得相關部門核準批復。該風電項目選址內蒙古自治區烏蘭察布市興和縣風能資源富集區域。項目裝機規模140MW,規劃安裝14臺10MW級風力發電機組,配套建設110kV升壓站及相關附屬設施。(來源:內蒙古礦業集團)
6、中國資環首個風熱、光熱示范項目正式投運
11月26日,中國資環旗下資環新能源首個風熱、光熱示范項目在位于天津港保稅區的中國資環綠色低碳循環經濟示范基地正式投運。該項目核心裝備是一臺200千瓦風力磁渦流熱泵機組,其采用基于空氣動力學與電磁渦流制熱理論的風—熱轉換技術,能夠將風能直接、高效地轉化為熱能,實現風能“宜電則電、宜熱則熱”的高效利用。(來源:中國資源循環集團)
海上風電
1、山東榮成海上風電場項目漂浮式激光雷達測風裝置順利下水
近日,中國能建中電工程牽頭開發的海上風電場項目“半島南1號場址”漂浮式激光雷達測風裝置順利完成下水作業。該項目位于山東省威海市榮成市桑溝灣東側海域,擬布置33臺14MW大容量海上風電機組。本次投放的測風雷達可實現多個高度風速風向的實時監測,將為風機選型、機位布置、發電量評估及施工組織設計提供真實、連續、高精度的數據支撐。(來源:中國能建中電工程)
2、大金重工簽約德國Gennaker 項目過渡段
近日,大金重工與Skyborn Renewables 公司正式簽署供貨合同,將為德國海上風電項目Gennaker 供應過渡段。Gennaker 項目是由Skyborn Renewables 公司開發的德國波羅的海海上風電項目,地處波羅的海風電優先開發區,規劃裝機容量達 976.5 兆瓦,預計 2028 年全面投運后,年發電量可滿足約 100 萬戶家庭用電需求。(來源:大金重工)
分散式風電
1、內蒙古廢止15MW分散式風電項目
11月25日,內蒙古呼倫貝爾市能源局發布關于廢止新巴爾虎左旗15MW分散式風電項目的公告。公告顯示,按照新巴爾虎左旗發展和改革委員會《關于放棄新巴爾虎左旗15MW分散式風電項目開發權限的報告》,經研究,同意取消新巴爾虎左旗15MW分散式風電項目開發權限,對該項目予以廢止。(來源:呼倫貝爾市能源局)
2、新疆巴州若羌吾塔木鄉2萬千瓦鄉村振興分散式風電項目正式開工
11月24日,新疆電建承建的巴州若羌吾塔木鄉2萬千瓦鄉村振興分散式風電項目正式開工。該項目位于新疆巴州若羌吾塔木鄉,項目將新建6臺2.5MW和1臺5MW風力發電機組、一回35kV集電線路以及一座35kV開關站。(來源:新疆電建)
3、大唐中選甘肅隴南市200MW“馭風行動”項目
11月21日,甘肅隴南市2025年“千鄉萬村馭風行動”項目競爭性配置結果公示。根據公示,宕昌縣南陽鎮、官亭鎮“千鄉萬村馭風行動”20萬千瓦風電項目中選企業為中國大唐集團新能源股份有限公司。(來源:隴南市發展和改革委員會)
央國企動態
1、江毅與貴州省副省長羅強舉行會談,加強清潔能源開發等合作
11月24日,中國華電董事長、黨組書記江毅在集團總部與貴州省副省長羅強舉行會談。雙方表示,將在良好合作基礎上,深化溝通對接,做好流域水風光一體化基地開發,加快重點項目建設,推動煤電機組結構改善和提升,加大人工智能高價值應用場景培育力度,探索算電協同、綠電直連等能源開發新模式,做好“十五五”規劃銜接。(來源:中國華電)
2、溫樞剛拜會內蒙古自治區黨委書記王偉中、自治區人民政府主席包鋼
11月27日,中國華能集團有限公司董事長、黨組書記溫樞剛在呼和浩特拜會內蒙古自治區黨委書記王偉中,自治區黨委副書記、自治區人民政府主席包鋼。王偉中表示,希望雙方進一步拓展合作領域,圍繞新能源開發、科技創新、煤礦智能化建設、綠電轉化等方面深化務實合作,加快推進合作項目建設進度。(來源:中國華能)
3、中國能建與甘肅慶陽共商深化合作
11月21日,中國能建黨委書記、董事長倪真在公司總部與甘肅慶陽市委書記黃澤元舉行會談,雙方就深化東數西算、能源開發、零碳產業園等領域合作進行深入交流。(來源:中國能建)
4、華電成立新能源公司
企查查顯示,11月19日,華電(浙江)海洋能源科技有限公司成立,注冊資本1000萬元,經營范圍包含風力發電技術服務;太陽能發電技術服務;新興能源技術研發;儲能技術服務等。股權穿透顯示,該公司由華電新能全資持股,后者為華電控股子公司。(來源:企查查)
風電企業
1、遠景與GES簽署戰略協議,共拓歐洲風儲市場
11月21日,全球領先的綠色科技企業遠景科技集團與西班牙領先的可再生能源工程與服務提供商GES(Global Energy Services)簽署戰略合作協議,雙方將共同在西班牙及歐洲范圍內大規模部署儲能與風電項目。(來源:遠景科技集團)
2、電氣風電攜手華電福建公司,共推新能源深層次合作
11月21日,上海電氣集團首席運營官,電氣風電黨委書記、董事長喬銀平一行到訪中國華電集團有限公司福建分公司(簡稱“華電福建公司”),與華電福建公司黨委書記、執行董事林文彪座談,雙方圍繞深化在閩能源領域合作進行了深入交流。林文彪表示,希望雙方進一步拓展合作空間,加強在海上風電核心技術攻關、創新應用、產業協同發展等領域的合作。(來源:上海電氣風電集團)
3、電氣風電與中國一重深化合作層次
近日,電氣風電黨委副書記、總裁王勇一行到訪中國一重集團有限公司(簡稱“中國一重”),與中國一重黨委常委、副總經理,一重上電董事長胡恩國舉行會談。雙方圍繞資源開發及風電裝備制造展開會談,就進一步深化戰略合作、攜手打造黑龍江風電全產業鏈、助力東北振興與國家“雙碳”目標進行了深入交流。(來源:上海電氣風電集團)
4、上海電氣與浙能集團深化能源領域全方位合作
11月25日下午,上海電氣集團黨委書記、董事長吳磊率隊拜訪浙江省能源集團有限公司(簡稱“浙能集團”),與浙能集團黨委書記、董事長劉盛輝舉行會談,雙方圍繞能源裝備保障、新能源項目合作、科技創新與產業協同等議題進行深入交流。劉盛輝表示,希望進一步加強溝通交流,合作探索新一代煤電項目升級改造、深遠海風電、能源科技創新等領域。(來源:上海電氣)
5、上海電氣與中控技術共商智能制造和數字化轉型合作
11月26日下午,上海電氣集團黨委書記、董事長吳磊與中控技術股份有限公司(簡稱“中控技術”)董事長、總裁崔山舉行會談,雙方圍繞智能制造、工業自動化、數字化轉型等領域的合作進行了深入交流。吳磊指出,期待雙方加強交流對接,在工業智能、AI+高端裝備、綠色能源等領域深化合作,推動高端裝備全生命周期的智能化升級。(來源:上海電氣)
6、山高新能源集團與吉林省松原市深化合作,推進420MW綠電冶金一體化項目
11月20日,吉林省松原市委書記陳強率隊到訪山高新能源集團,圍繞新能源領域合作開展深入交流。雙方就推進420MW綠電冶金一體化項目達成重要共識。該項目已于2024年12月獲得松原市能源局預指標批復。項目將依托吉林省“綠電+消納”政策,采用“新能源+鐵合金”直供模式,計劃配套建設420MW新能源電源,支撐年產40萬噸合金新材料產業項目,年用電量約15億度。(來源:山高新能源SHNE)
7、孫偉明會見中交海洋建設開發有限公司董事長劉鳳松
11月25日,中交海峰風電黨委書記、董事長孫偉明在上海公司總部會見中交海洋建設開發有限公司董事長劉鳳松一行,雙方圍繞海上風電運維業務合作開展座談交流。劉鳳松表示,希望雙方以此次交流為契機,在海洋新能源綜合開發、海上風電智慧運維體系共建、海纜敷設與保護技術研發等領域深化合作。(來源:中交海峰風電)
8、孫偉明拜訪河北建投新天綠色能源股份有限公司黨委書記、總裁譚建鑫
11月26日,中交海峰風電黨委書記、董事長孫偉明一行拜訪河北建投新天綠色能源股份有限公司黨委書記、總裁譚建鑫,雙方圍繞海上風電領域的多維度合作進行了深入交流,并達成廣泛共識。孫偉明表示,期望雙方能夠在未來海上風電場,特別是海纜敷設等關鍵工程建設領域建立緊密的合作關系。(來源:中交海峰風電)
9、珈偉新能成功簽訂越南大型風電項目開發合作協議
11月20日,珈偉新能源股份有限公司CEO吳童海帶隊前往濟南,與越南還原世界集團總裁鄧玉玲女士一行、中國電建集團山東電力建設有限公司副總經理胥登峰一行會面。三方就越南風電、智慧城市項目的開發合作進行深入交流,并成功簽署了越南1GW風電項目戰略合作協議。(來源:珈偉新能)
風電招投標
1、大唐1.43GW風電項目中標候選公示
11月27日,大唐云南羅平山、騎龍山、豐樂風電場325.5MW改造升級項目、大唐海南儋州120萬千瓦海上風電項目二場址(600MW)、大唐新疆哈密伊州區100萬千瓦風電項目標段一(500MW)風力發電機組采購中標候選人公示,規模合計1425.5MW。根據公示,三一重能、明陽智能、金風科技作為第一中標候選人預中標。(來源:大唐電子商務平臺)
2、明陽、運達等預中標!850MW風電機組采購中標候選人公示
近日,內蒙古華電達茂旗首期100萬千瓦風光制氫項目、忻州神池霸業梁風電場技改擴容150MW風電項目風電機組采購中標候選人公示,規模合計850MW。根據公示,明陽智能、運達股份作為第一中標候選人預中標。(來源:中國華電集團電子商務平臺、山西省招標投標公共服務平臺)
3、華能390萬千瓦海上風電項目招標
11月24日,華能遼寧分公司清潔能源公司遼東灣1號場址海上風電項目前期工作總承包招標公告發布。該項目位于遼寧省國管海域,規劃裝機容量約390萬千瓦。本次招標范圍為遼東灣1號場址海上風電項目前期工作總承包,中標人須完成包括測風數據服務、海洋水文觀測及報告、勘察測量、海洋環境外業調查及報告、場址選劃等工作。(來源:中國華能電子商務平臺)
4、31億元!長江路橋中標新疆80萬千瓦風電項目
近日,長江路橋以聯合體成功中標“第五師雙河市83團馭風科電80萬千瓦FD項目(EPC)”,中標金額31.399億元。該項目地處新疆生產建設兵團第五師雙河市八十三團18連、19連區域,是師市“十四五”以來首個并入國網消納的新能源項目。項目工程規模為80萬千瓦(800MW)風電裝機,是涵蓋設計、采購、施工的EPC交鑰匙工程。(來源:長江路橋)
海外動態
1、鹿特丹計劃開發Maasvlakte海上風電場
近日,鹿特丹港務局計劃在鹿特丹港填海區馬斯弗拉克特(Maasvlakte)西北角一塊45公頃的區域開發海上風電。港務局將為該場地配備835米長的碼頭,供海上風電安裝船使用。聲明稱,該碼頭將適合自升式船舶和預組裝活動,并將包括一個滾裝/滾卸設施。(來源:國際能源網編譯)
2、Nadara獲得2.9GW海上風電項目
近日,總部位于愛丁堡的可再生能源開發商 Nadara 已從合作伙伴 BlueFloat Energy 手中接管了四個蘇格蘭漂浮式海上風電項目的全部所有權。這包括 1.8 吉瓦的 Bellrock 項目和 900 兆瓦的 Broadshore 項目,以及兩個小型項目 Sinclair 和 Scaraben,每個項目的容量均為 100 兆瓦。(來源:國際能源網編譯)
3、德國最大的海上風電場首次發電
德國迄今為止最大的海上風電場——EnBW公司的He Dreith項目——在建設過程中取得了關鍵性進展。該項目于11月25日啟動了風電機組調試工作,并成功發電。He Dreiht項目也是首個部署維斯塔斯15兆瓦風力渦輪機的項目。該公司強調,15兆瓦風力渦輪機轉子旋轉一周即可為四個家庭提供一天的用電量。(來源:國際能源網編譯)
4、愛爾蘭ESB和丹麥Orsted聯合體中標愛爾蘭900MW海上風電項目
近日,ESB 和 Orsted 組成聯合體中標愛爾蘭 900MW Tonn Nua 海上風電項目。這家總部位于愛爾蘭都柏林的能源公司和丹麥巨頭以每兆瓦時 98.72 歐元的價格競標,獲得了該Tonn Nua海上風電項目。(來源:國際能源網編譯)
來源:風電頭條
國際風力發電網聲明:本文僅代表作者本人觀點,與國際風力發電網無關,文章內容僅供參考。凡注明“來源:國際風力發電網”的所有作品,版權均屬于國際風力發電網,轉載時請署名來源。
本網轉載自合作媒體或其它網站的信息,登載此文出于傳遞更多信息之目的,并不意味著贊同其觀點或證實其描述。如因作品內容、版權和其它問題請及時與本網聯系。

中船科技 37分鐘前
金風科技微平臺 1小時前
中船科技 1小時前
國家電投內蒙古公司 1小時前
風電頭條 2小時前
風電頭條 2小時前
圖片正在生成中...