|
風電企業
來源:東方電纜
時間:2025-12-22
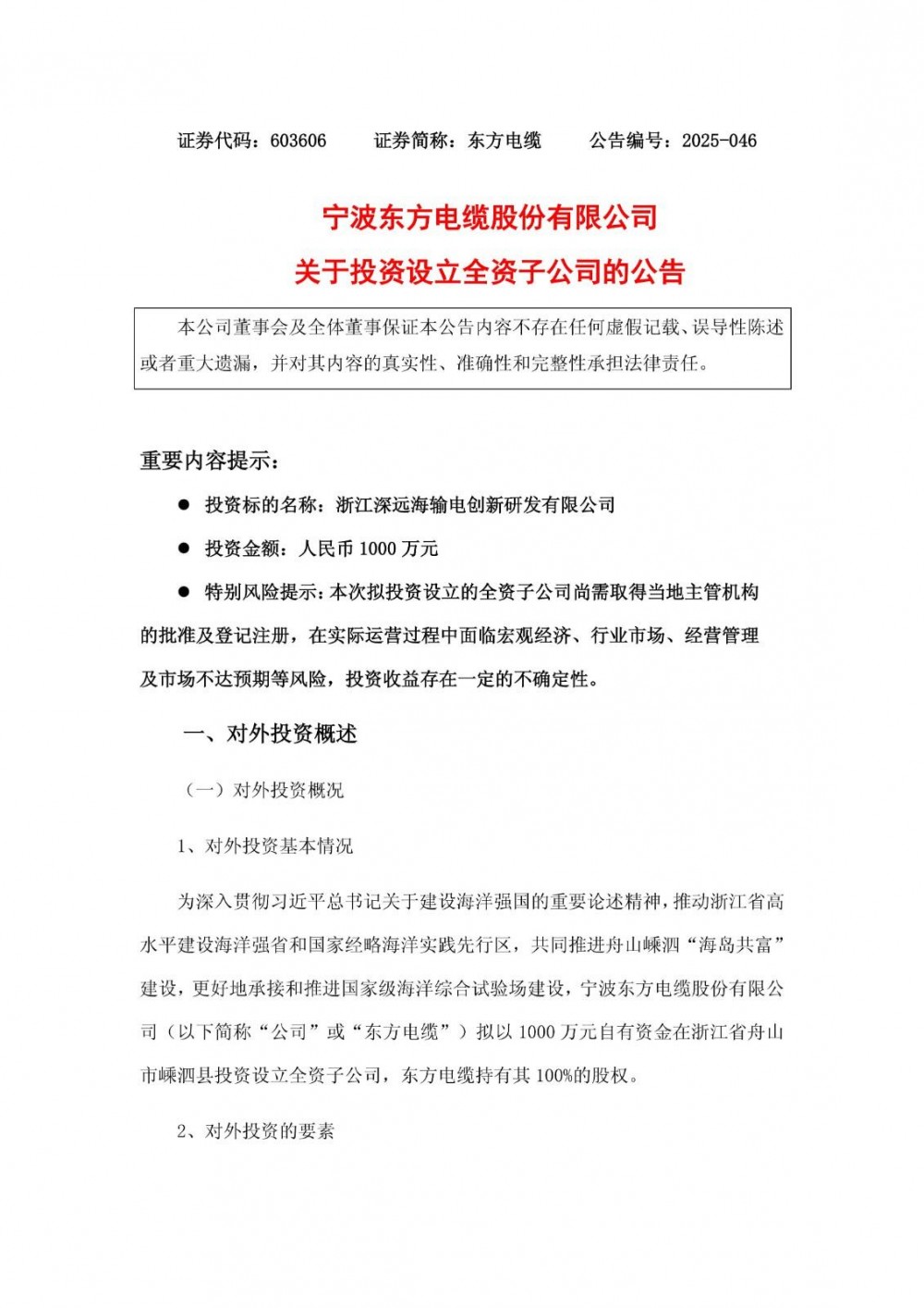
12月20日,寧波東方電纜股份有限公司發布關于投資設立全資子公司的公告。
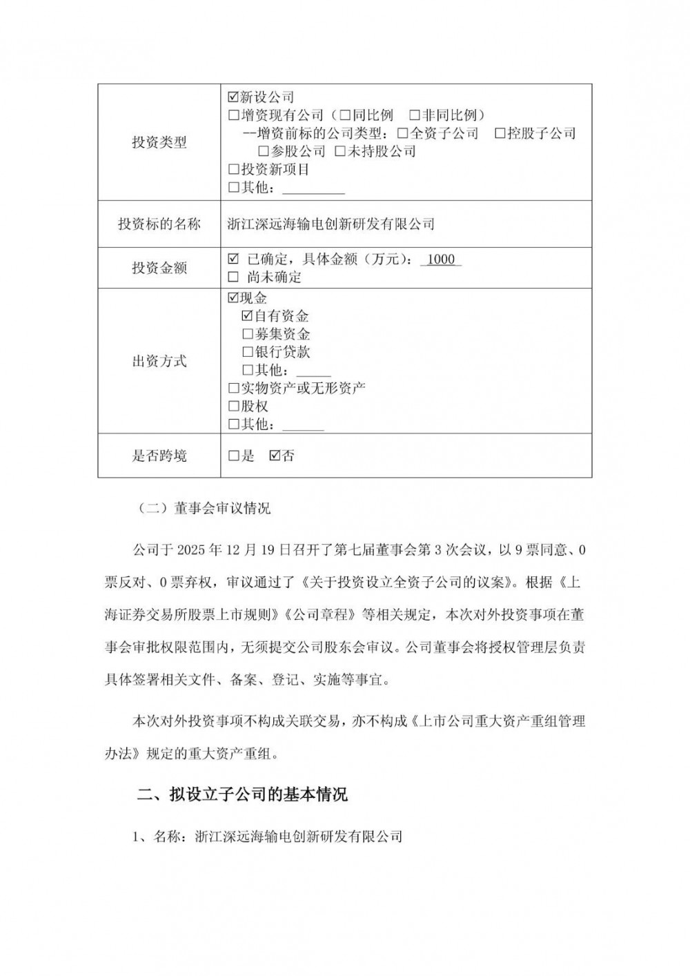
公告顯示,寧波東方電纜股份有限公司(簡稱“東方電纜”)擬以1000萬元自有資金在浙江省舟山市嵊泗縣投資設立全資子公司,東方電纜持有其100%的股權。
公告披露,東方電纜于2025年12月19日召開第七屆董事會第3次會議,審議通過了公司《關于投資設立全資子公司的議案》。
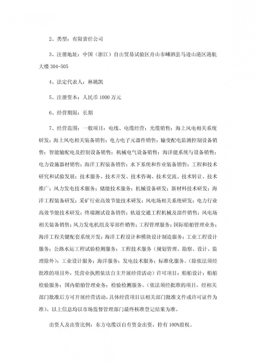
擬設立子公司名稱為浙江深遠海輸電創新研發有限公司,注冊資本為1000萬元,經營范圍包含:電線、電纜經營;光纜銷售;海上風電相關系統研發;海上風電相關裝備銷售;海洋能系統與設備銷售;海洋工程裝備銷售;風力發電技術服務;儲能技術服務;風電場相關系統研發;風電場相關裝備銷售;風力發電機組及零部件銷售;國際船舶管理業務;海洋工程關鍵配套系統開發;海洋工程設計和模塊設計制造服務等。
東方電纜表示,本次對外投資設立全資子公司,是公司積極響應國家海洋強國戰略、深度參與國家海洋綜合試驗場建設的重要舉措,符合公司中長期的戰略規劃和業務發展需要。公司將依托當地豐富的海洋資源與區位優勢,聚焦深遠海關鍵技術與裝備的研發、測試與示范應用,進一步鞏固公司在海洋能源裝備領域的技術領先地位。此次布局有利于公司深度融合區域產業生態,承接國家級科研試驗任務,推動技術成果轉化與產業協同,進一步提升公司的核心競爭能力、創新示范效應,實現公司可持續高質量發展。
公告如下:




國際風力發電網聲明:本文僅代表作者本人觀點,與國際風力發電網無關,文章內容僅供參考。凡注明“來源:國際風力發電網”的所有作品,版權均屬于國際風力發電網,轉載時請署名來源。
本網轉載自合作媒體或其它網站的信息,登載此文出于傳遞更多信息之目的,并不意味著贊同其觀點或證實其描述。如因作品內容、版權和其它問題請及時與本網聯系。

江蘇省國信集團 5小時前
華能清潔能源研究院 1天前
廣州打撈局 1天前
國際能源網編譯 3天前
國際能源網編譯 3天前
國際能源網編譯 3天前
圖片正在生成中...